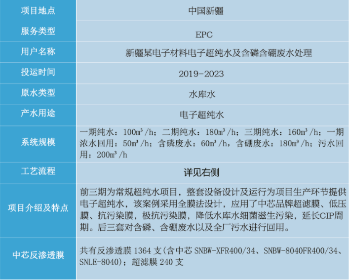
新疆某电子材料有限公司电子超纯水及含磷含硼废水处理 。该案例采用全膜法设计,应用了中芯品牌超滤膜,低压膜,抗污染膜,极抗污染膜。
项目详情
【原水类型】水库水
【产水用途】电子超纯水
【投运时间】2019年
【系统规模】100m²/h;180m²/h;160m²/h


项目现场图


新疆某电子材料有限公司电子超纯水及含磷含硼废水处理 。该案例采用全膜法设计,应用了中芯品牌超滤膜,低压膜,抗污染膜,极抗污染膜。
项目详情
【原水类型】水库水
【产水用途】电子超纯水
【投运时间】2019年
【系统规模】100m²/h;180m²/h;160m²/h


项目现场图

