【工艺应用】离子交换树脂在湿法冶金以及铼提取工艺中的应用
湿法冶金是利用浸出剂在一定温度压力下与矿石接触,把矿石中有用的金属溶解后再从溶液中回收有价金属的一种工艺,因为其过程大都是在水溶液中进行,所以又被称为“水法冶金”。
01
湿法冶金工艺特点及工艺流程 湿法冶金作为解决我国金属矿产资源利用问题的有效途径,具有金属回收率高、工艺灵活性大、投资省、见效快和伴生成分综合回收好等特点,尤其适合低品位矿产资源的回收利用。 其工艺流程大致分为以下几个步骤: 1、浸出:用化学溶剂将原料中有用成分转入溶液。在浸出过程中,无论用水、用酸或用碱作浸出剂,都会有不溶性金属或其化合物留在浸出渣中。 2、液固分离:将浸取溶液和残渣分离,同时将夹带于残渣中的冶金溶剂和金属离子回收。 3、溶液净化:浸取溶液的净化和富集。其作用是一方面使杂质不致危害下一道作业对主金属的提取,同时也是矿物原料综合利用工艺流程中一个不可缺少的环节。当前,溶液净化的方法主要有沉淀、溶剂萃取和离子交换等等。 4、金属提取:从净化液中提取金属或化合物,其本质是将溶液中的金属离子还原成金属并从溶液中析出。 5、废水处理:除去废水中的有害组分,已达到排放或复用标准。这些废水组成复杂,可根据其具体成分及除去有害成分的程度,选择使用不同的废水处理方法。 目前常用的方法有混凝法、中和法、氧化还原法、离子交换法及电渗析法等。 02 离子交换法在湿法冶金中的应用 由于湿法冶金本质上是金属矿物原料在酸性介质或碱性介质的水溶液中进行化学处理、有机溶剂萃取、分离杂质、提取金属及其化合物的过程,而离子交换树脂是由高分子化合物与活性官能团反应交联而成的一类多孔海绵状固体高分子物质,作为一种吸附分离材料,具有较好的耐酸碱性,且不溶于水和有机溶剂。 也就是说离子交换树脂能够有效地从稀溶液中通过离子交换反应吸附富集金属离子的同时,对混合金属离子具有不同的离子交换选择性,并且离子交换树脂负载金属离子后经适当的洗脱剂洗脱得到含某种金属离子的浓溶液,再经还原可得纯度较高的金属。 离子交换树脂用于湿法冶金从水溶液提取有价金属或溶液净化,具有成本低、金属收率高、设备自动化程度高、操作简单、污染小的特点。 03 湿法冶金铼提取工艺 铼是一种含量很低的贵金属,在自然界中分布很少且不以单独的矿物存在,大部分铼被发现与钼共存于铜矿石中,而铼的提取主要来钼冶炼和铜冶炼的烟灰和废酸。 铼在铜矿中大多以cures4和res2的形式存在,在铜造锍熔炼过程中,铼的氧化物几乎全部进入烟气,大部分铼则在烟气净化洗涤时与水反应生成高铼酸进入污酸中。 在这些污酸中和处理的过程中,铼、铜等有价金属进入中和渣中,其余量随废水损失,即污酸中含有的铼完全没有得到合理的回收利用,造成有价金属的流失及危废渣量的增加。以目前的生产状况,大型铜冶炼厂每天都要产生300~1300m3不等的废酸,其中含re约为3~30mg/l,因此在排放的污酸中铼的潜在价值较大。

目前国内外研发的相关回收铼的工艺,因其研发成本昂贵、回收工艺复杂、容易导致二次污染、解吸回收困难、解吸剂毒性大、产品纯度不、回收效率低以及投资成本等因素使得铼的回收利用成为行业难点。
在矿中提取铜,焙烧的过程中会产生含铼烟道灰,烟道灰需定期用酸浸泡进行清理回收其中的金属铼,科海思作为“环保治理价值化”理念的倡导者和实践者,在浸泡后的烟道灰经过过滤后采用Tulsimer®RCX-5143回收铼树脂进行选择性吸附回收铼,吸附饱和后再用氨水或氢氧化钠进行洗脱,回收得到铼酸铵。

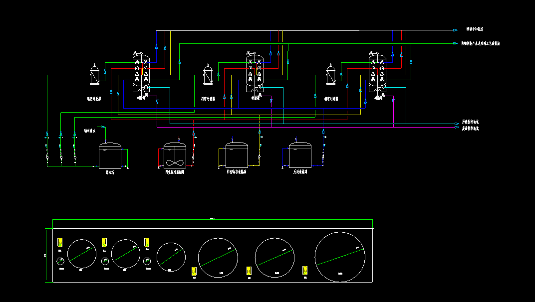
(离子交换系统回收铼系统整体工艺流程图)
同时从烟道灰中回收铼的经济效益也非常可观。假设一年实际运行时间为300天、日处理酸洗烟道灰废水为500吨,1吨酸洗废水含铼量为30g,那么:
日回收铼:500吨*0.03kg/吨 =15kg
年回收铼:15kg*300(天)/年=4.5吨/年铼
折合铼酸铵(99.99%):6.48吨/年
回收铼年利润:6.48吨/年铼酸铵* 450万元/吨=2900万元/年

















官方公众号
官方小程序
发表用户评论,可得5积分,积分可兑换“100元天猫卡”等实物好礼;更有机会成为“星级评价官”,享受专属权益,快来积极参与吧!
共0条