高屹峰
中国节能协会热泵专业委员会副理事长
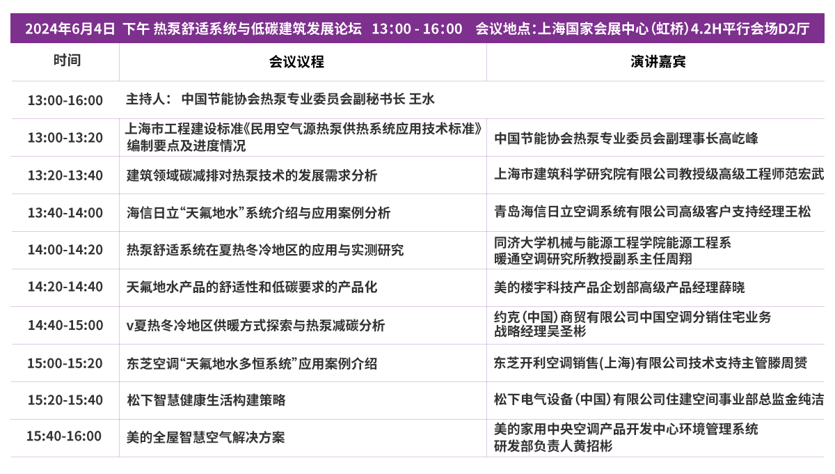
| 会议时间 | 2024-06-04 至 2024-06-04 |
| 会议地点 | 上海|上海国家会展中心(虹桥)4.2H平行会场D2厅 |
| 主办单位 | |
| 中国节能协会热泵专业委员会 上海荷瑞展览有限公司 | |
2021年9月,《中共中央 国务院关于完整准确全面贯彻新发展理念做好碳达峰碳中和工作的意见》正式印发,明确提出“加快推进超低能耗、近零能耗、低碳建筑规模化发展”同时又提出“因地制宜推进热泵、燃气、生物质能、地热能等清洁低碳供暖”的要求。2021年10月,《国务院关于印发2030年前碳达峰行动方案的通知》(国发〔2021〕23号)正式发布,再次强调“推动超低能耗建筑、低碳建筑规模化发展,因地制宜推行热泵、生物质能、地热能、太阳能等清洁低碳供暖。根据建筑电气化、建筑能效提升等发展趋势,下一步热泵技术势必将成为解决低碳建筑供暖制冷需求的重要技术路径。
为了引导夏热冬冷地区科学取暖,落实因地制宜采用清洁高效取暖方式的相关要求。中国节能协会热泵专业委员会定于2024年6月4日在“2024年上海暖通舒适系统展”期间举办“热泵舒适系统与低碳建筑发展论坛”为热泵技术进一步在低碳建筑中应用普及贡献力量。
高屹峰
中国节能协会热泵专业委员会副理事长
中国节能协会热泵专业委员会副理事长
范宏武
上海市建筑科学研究院有限公司教授级高级工程师
上海市建筑科学研究院有限公司教授级高级工程师
王松
青岛海信日立空调系统有限公司高级客户支持经理
青岛海信日立空调系统有限公司高级客户支持经理
周翔
同济大学机械与能源工程学院能源工程系暖通空调研究所教授副系主任
同济大学机械与能源工程学院能源工程系暖通空调研究所教授副系主任
薛晓
美的楼宇科技产品企划部高级产品经理
美的楼宇科技产品企划部高级产品经理
吴圣彬
约克(中国)商贸有限公司中国空调分销住宅业务战略经理
约克(中国)商贸有限公司中国空调分销住宅业务战略经理
滕周赟
东芝开利空调销售(上海)有限公司技术支持主管
东芝开利空调销售(上海)有限公司技术支持主管
金纯洁
松下电气设备(中国)有限公司住建空间事业部总监
松下电气设备(中国)有限公司住建空间事业部总监
黄招彬
美的家用中央空调产品开发中心环境管理系统研发部负责人
美的家用中央空调产品开发中心环境管理系统研发部负责人