北京西门子电线电缆代理商北京西门子电线电缆代理商 西门子电缆中国总代理商西门子电缆中国一级代理商西门子电缆一级代理商西门子电缆代理商 西门子DP电缆代理商西门子PROFIBUSDP电缆代理商西门子PROFIBUS电缆代理商 西门子电线电缆中国代理商 西门子电缆一级代理商西门子电缆直销代理商 西门子电缆代理商 西门子一级代理商 西门子电线电缆中国总代理 
「SIEMENS中国有限公司 联 系人:杜 誉
企业在线:3377124393
移动手机: 本公司带来销售的产品全部由西门子直接提供,每个产品都可以到西门子查验 我们的出售的产品按照西门子质保进行保修,(保修期为一年) 更多西门子电缆产品价格,西门子电缆产品图片,西门子电缆产品参数,西门子电缆产品选型,咨询我们! 我公司专营西门子 伺服电机 S7-300 S7-200 S7-400 6GK系列 所有型号PLC 变频器 数控系统 触摸屏 价格优势 信誉可靠 西门子原装产品 质量可靠 我公司承诺 凡我公司售出所有系列产品 质保一年 凡一年内有任何质量问题 可立即换新 不收任何费用 询问该系列产品 相关信息 
欢迎您前来询价.100分的服务.100分的质量.100分的售后.100分的发货速度 大量现货 24小时在线服务给您意想不到的折扣 【聿晶电气】专业代理西门子电线电缆,PLC、接触器、软启动器、中间继电器、触摸屏,变频器,自动化产品等系列产品。一律为全新原包装,货真价实,质量有保证! 我公司经营西门子佺新原装现货PLC;S7-200S7-300 S7-400 S7-1200 触摸屏,变频器,6FC,6SNS120 V10 V60 V80伺服数控备件:*电机(1LA7、1LG4、1LA9、1LE1),国产电机(1LG0,1LE0)大型电机(1LA8,1LA4,1PQ8)伺服电机(1PH,1PM,1FT,1FK,1FS)西门子保内*产品‘质保一年。一年内因产品质量问题免费更换新产品;不收取任何费。 西门子DP电缆常用的区域有,矿业,钢厂,现场通信,卫星发射通信,PLC模块通信,西门子DP电缆常合作的客户有,宝钢集团,鞍钢集团,内蒙古矿业有限公司等。 我公司曾一次性为酒泉发射卫星提供了18000米的通讯电缆。移动手机: 上海聿晶自控设备有限公司本着“以人为本、科技先导、顾客满意、持续改进”的工作方针,致力于工业自动化控制领域的产品开发、工程配套和系统集成,拥有丰富的自动化产品的应用和实践经验以及雄厚的技术力量,尤其以 PLC复杂控制系统、传动技术应用、伺服控制系统、数控备品备件、人机界面及网络/软件应用为公司的技术特长,几年来,上海聿晶公司在与德国 SIEMENS公司自动化与驱动部门的紧密合作过程中,建立了良好的相互协作关系,在可编程控制器、交直流传动装置方面的业务逐年成倍增长,为广大用户提供了SIEMENS的较新技术及自动控制的解决方案。 上海聿晶公司在经营活动中精益求精,具备如下业务优势: SIEMENS 可编程控制器 1、 SIMATIC S7 系列PLC:S7-200、S7-1200、S7-300、S7-400、ET-200 2、 逻辑控制模块 LOGO!230RC、230RCO、230RCL、24RC、24RCL等 3、 SITOP直流电源 24V DC 1.3A、2.5A、3A、5A、10A、20A、40A可并联. 4、 HMI,触摸屏TD200 TD400C K-TP OP177 TP177,MP277 MP377, SIEMENS 交、直流传动装置 1、 交流变频器 MICROMASTER系列:MM420、MM430、MM440、G110、G120. 2、 全数字直流调速装置 6RA23、6RA24、6RA28、6RA70、6SE70系列 SIEMENS 数控 伺服 SINUMERIK:801、802S 、802D、802D SL、810D、840D、611U、S120 系统及伺报电机,力矩电机,直线电机,伺服驱动等备件销售。 西门子正是前行路上能共担风雨的伙伴。从一颗葡萄到一滴美酒的美妙变迁能在西门子数字化平台上全程追溯。而在2016年汉诺威博览会上,也源自西门子的前沿数字技术。 
凭借*技术、全面产品线、覆盖200多个国家的网络、金融解决方案及灵活服务模式,西门子在电力、油气与化工、矿山与工业等领域与中国EPC企业携手前行。 截至2015年底,西门子已与中国能建、中国电建、中石油、中石化、中材集团、中集来福士等上百家中国EPC企业在近60个国家合作项目,足迹遍及六大洲。 西门子总线电缆分为6XV1830-0EH10通讯屏蔽网线 / 6XV1830-3EH10可拖拽软线 以上2种电缆均为德国进口电缆,*产品,假一罚十。质量保证一年! 型号:6XV1830-0EH10 
SIMATIC NET, PROFIBUS 快速标准电缆 GP, 2 芯, 屏蔽, 为快速安装而特殊设计,较大长度: 1000m, zui小订购数量: 20m, 按米销售 型号:6XV1830-3EH10
 SIMATIC NET, PROFIBUS FC 拖缆, PROFIBUS 拖缆, 较大加速度:4 m/s2, 至少 3 百万次 弯曲次数,弯曲半径: 约 120mm,双芯屏蔽线,按米销售,较大长度: 1000m, zui小订购量: 20 m 西门子是较大的电气化公司自1872年进入中国以来的解决方案和产品坚持不懈地对中国的发展提供佺面支持,目前西门子在中国已经有6家分公司如:苏州电器、南京电机、上海、武汉、大连、成都西门子在中国已拥有64个办事处,2014年西门子在中国的销售额就高达720亿人民币不包括(中国香港,中国澳门,中国台湾)的销售额。
 PROFIBUS 是一种具有广泛应用范围的、开放的数字通信系统,在集中自动化系统向分散自动化系统转移方面是一种重大突破。 由于PROFIBUS一直侧重于系统集成和系统工程等方面,尤其是侧重于应用行规的研究开发,使得该总线具有适合于快速、时间要求严格的应用和复杂的通信任务的特点,成为*能够全面覆盖工厂自动化和过程自动化应用的现场总线,特别适用于工厂自动化和过程自动化领域。因而从诞生至今,PROFIBUS 在现场总线技术领域一直是市场上的*。 随着PROFIBUS的大量应用,许多用户开始接触并使用了现场总线。但由于用户对现场总线技术的了解程度不同,再加上现场施工情况复杂,因而很有可能导致许多项目的现场总线通讯上可能存在着一些隐患,如果不能及时发现和处理,将有可能导致系统出现通讯故障,从而影响整个系统的正常运行。 为了帮助广大用户――特别是刚刚接触到现场总线的用户能够对PROFIBUS的硬件有个初步的了解,这里将重点介绍如何在现场正确的安装和使用相关PROFIBUS的网络元件和设备,帮助用户在使用PROFIBUS现场总线的过程中从硬件安装的角度尽量减少问题的发生,从而尽量减少整个网络使用中出现故障的概率。 1 PROFIBUS 概述PROFIBUS网络通讯的本质是RS485串口通讯,按照不同的行业应用,主要有三种通讯行规:DP(Decentralized Peripherals),FMS(Field Message Specification)和PA(Process Automation)行规。 其中DP通讯的方式在OSI参考模型中主要使用第1、2、7层,因此PROFIBUS DP网络的通讯速度较快,且报文简单(表1)。 第7层 (应用层) | DP设备行规 | FMS设备行规 | PA设备行规 | 基本功能 扩展功能 | 基本功能 扩展功能 | DP用户接口 直接数据链路映象程序(DDLM) | 应用层接口 (ALI) | DP用户接口 直接数据链路映象程序(DDLM) | 第3~6层 | | (并没有省略) | | 第2层(数据链路层) | 数据链路层 现场总线数据链路(FDL) | 数据链路层 现场总线数据链路(FDL) | IEC接口 | 第1层 (物理层) | 物理层 (RS485/光纤) | 物理层 (RS485/光纤) | IEC61158-2 |
表1 三种PROFIBUS的通讯行规的OSI模型 随着现场总线的应用领域不断扩大,PROFIBUS技术也在不断的发生着变化,例如FMS行规目前已经不再使用,而DP和PA的应用会越来越多,另外类似Motion Control with PROFIBUS 和PROFIsafe 等新的行规也都会随着应用而逐渐普及。 但无论那种行规,涉及到的硬件和网络形式基本都是*的(PA除外)。因此这里我们从zui基本的网络硬件着手,介绍PROFIBUS的网络连接方式。 2 PROFIBUS网络硬件PROFIBUS网络主要涉及到的硬件包括:PROFIBUS接口,通讯介质,PROFIBUS插头,中继器,诊断中继器,OLM以及有源终端电阻等。 2.1 PROFIBUS接口PROFIBUS接口是RS485串口,一般采用SUB-D female的接口,其管脚定义为: 
一般CPU或者CP板卡都采用该接口。该接口外部的金属部分一般连接到CPU或者CP的内部的“PE”。而当CPU安装在底板上时,其“PE”与底板是连通的,此时如果将安装底板在电气柜内做接地处理,则该SUB-D接口的外部金属部分也是接地的。 2.2 通讯介质关于通讯介质,在表1的OSI模型中已经规定:PROFIBUS网络支持RS485的电缆和光纤两种通讯介质。当然,现在也有支持无线通讯的设备,但我们目前面对的主要还是有线介质的用户。 2.2.1 PROFIBUS 电缆PROFIBUS(类型1)介质是一根屏蔽双绞电缆,屏蔽可以提高电磁兼容(EMC)能力。 类型1:NRZ位编码与EIA RS-485信号结合,目的是降低总线耦合器成本,耦合器可以使站与总线之间电气隔离或非电气隔离;需要总线终端器,特别在较高数据传输速率(达到1500 k bits/s)时更需要。类型1规范描述平衡的总线传输,符合美国标准EIA RS-485(EIA: 电气工业协会;RS-485: 平衡的数字多点系统中使用的收/发器的电特性标准)。在双绞线两端的终端器使得类型1的物理层支持高速数据传输。传输速率≤93.75 kbits/s时,zui大电缆长度为1.2km 。对1500 kbits/s的速度,zui大长度减到70/200m(对B/A型电缆)。 PROFIBUS电缆的特性阻抗应在100Ω到220Ω之间,电缆电容(导体间)应该<60pF/m,导线截面积应≥0.22mm2(24 AWG)。电缆选择标准参见美国标准EIA RS-485的附录。 两类电缆的特性: 电缆参数 | A型 | B型 | 阻抗 | 135Ω-165Ω (f=3到20MHz) | 100Ω-130Ω (f>100kHz) | 电容 | <30pF/m | <60pF/m | 电阻 | ≤110Ω/Km | - | 导线截面积 | ≥0.34mm2(22AWG) | ≥0.22mm2(24AWG) |
表2 电缆规格 下面的表指出两类电缆(A和B)对不同传输速度时的zui大长度 波特率 [kbit/s] | 9.6~93.75 | 187.5 | 500 | 1500 | 3000~12000 | A型电缆 长度(m) | 1200 | 1000 | 400 | 200 | 100 | B型电缆 长度(m) | 1200 | 600 | 200 | 70 | |
表3 不同传输速度时的电缆长度 标准PROFIBUS电缆为屏蔽双绞电缆,其中数据线有两根:A-绿色和B-红色,分别连接DP接口的管脚3(B)和8(A),电缆的外部包裹着编织网和铝箔两层屏蔽,zui外面是紫色的外皮(图1)。 
图1 标准PROFIBUS电缆 标准的PROFIBUS电缆一般都是A类电缆。 除了标准PROFIBUS电缆,还有许多其它特殊类型的电缆可以用于特定的环境: 
图2 各种类型的PROFIBUS电缆 为了方便将PROFIBUS的外皮以及屏蔽层按照固定的长度进行切除,减少剥线的时间和剥线过程中将电缆破坏或者造成短路的可能,西门子还提供了PROFIBUS快速剥线工具(订货号:6GK1 905-6AA00)(见图3)。 
图3 PROFIBUS快速剥线工具 2.2.2光纤及接口光纤通讯具有很多优点,比如传输距离远,抗电磁干扰性好,且光纤尺寸小,重量轻,耐腐蚀性好,便于敷设等。当然也有缺点:光纤弯曲半径不能过小,光纤连接处及终端不容易处理等等。 按光在光纤中的传输模式不同,光纤可分为单模光纤和多模光纤(图4)。 
图4 光纤的分类 多模光纤:中心玻璃芯较粗(50或62.5μm),可传多种模式的光。但其模间色散较大,这就限制了传输数字信号的频率,而且随距离的增加会更加严重。例如:600MB/KM的光纤在2KM时则只有300MB的带宽了。因此,多模光纤传输的距离就比较近,一般只有几公里。 单模光纤:中心玻璃芯教细(芯径一般为9或10μm),只能传一种模式的光。因此,其模间色散很小,适用于远程通讯。 在现场总线的规范中,定义了光纤可以做为现场总线的通讯介质。西门子可以使用光纤的PROFIBUS设备有:带光纤接口的CP板卡及模板(如CP5613 A2 FO, CP3425-FO等), OLM和OBT。 光纤主要涉及到选型的问题,因为通讯距离与光纤的类型有很大关系,而且并非所有的设备都能支持多种类型的光纤。因此需要注意设备与光纤以及接头的选型。这可以通过OLM的选型来了解。 OLM接口及匹配光纤看如下表格: OLM/ P11 P12 G11 G12 G11-1300 G12-1300 | 接口 --电气 1 1 1 1 1 1 --光纤(BFOC) 1 2 1 2 1 2 | 可连光纤 --塑料 (如:6XV1 821-0AT10) 980/100um 80m 80m -- -- -- -- --PCF (如:6XV1 861-2A) 200/230um 400m 400m -- -- -- -- --石英玻璃 (如:6XV1 820-5BT30) 单模 (10/125um) -- -- -- -- 15km 15km 多模 (50/125um) -- -- 3km 3km 10km 10km 多模 (62.5/125um) -- -- 3km 3km 10km 10km |
表4 OLM的接口及其光纤选型 表中列出了塑料光纤、PCF光纤和玻璃光纤主要的应用场合,与OLM相关的设备基本上都是BFOC接头类型。 光纤可以选择预装了接头的(如购买时已经安装了BFOC接头),但如果事先不知道距离,也可以选择单独购买光纤和接头。但一般玻璃光纤的BFOC接头都需要专业人士来安装。 除了OLM,其它的带有光纤接口的设备包括:OBT / CP342-5 FO / IM467 FO / CP5613 FO / IM153-2 FO,这些设备使用的光纤一般使用的是简单接头(Simplex plug),且有两种光纤可以选择: A.塑料光纤 980/100um 50m (如:6XV1 821-0AT10) B.PCF光纤200/230um 300m (如:6XV1 861-2A) C.接头 Simplex plug : 6GK1 900-0KB00-0AC0 这里再总结一下两种接头的订货号: 玻璃光纤的BFOC connector : 6GK1 901-0DA20-0AA0 塑料光纤的PCF Simplex plug : 6GK1 900-0KB00-0AC0 BFOC plug : 6GK1 900-0HB00-0AA0  
图5 Simplex plug 图6 BFOC接头 如果希望自己完成接头的焊接工作,可以订工具箱(图7): 工具箱 PCF Simplex plugs: 6GK1 900-0KL00-0AA0 BOC plugs: 6GK1 900-0HL00-0AA0 
图7 熔接工具箱 但如果是玻璃光纤还是建议找专业的人员和设备来熔接。 2.2.3 PRFOBUS插头
PROFIBUS插头用于连接PROFIBUS电缆和PROFIBUS的站点(图8)。 
图8 PROFIBUS插头的使用 在PROFIBUS插头上,有一个进线孔(In)和一个出线孔(Out),分别连接至前一个站和后一个站。 当各站点通过插头连接以及网线连接到网络上时,根据RS485串口通讯的规范,每个物理网段支持32个物理设备,且在物理网段终端的站点应该设置终端电阻防止浪涌保证通讯质量。而每个PROFIBUS插头上,都内置了终端电阻,需要是可以接入(On)和切除(Off)。当终端电阻设置为“On”时,表示一个物理网段的终结,因此连接在出线端口“Out”后面的网段的信号也将被中断。因此,在每个物理网段两个终端站点上的插头,需要将网线连接在进线口“In”,同时将终端电阻设置为“On”,而位于网段中间的站点,需要依次将网线连接在进线口“In”和出线口“Out”,同时将终端电阻设置为“Off”。(图9) 
图9 PROFIBUS插头的连接和设置 需要注意的是,PROFIBUS插头有一种带编程口(PG口)的,建议至少每个网段的两个终端站点处的插头尽量使用带编程口的(见图8,左侧的插头),便于系统的诊断和维护。 2.2.4 终端电阻PROFIBUS电缆的两端应该连接终端电阻。终端电阻是为了消除在通信电缆中的信号反射在通信过程中,有两种原因导致信号反射:阻抗不连续和阻抗不匹配。 阻抗不连续:信号在传输线末端突然遇到电缆阻抗很小甚至没有(例如:短路)或者阻抗很大(例如:断线),信号在这个地方就会引起反射。这种信号反射的原理,与光从一种媒质进入另一种媒质要引起反射是相似的。消除这种反射的方法,就必须在电缆的末端跨接一个与电缆的特性阻抗同样大小的终端电阻,使电缆的阻抗连续。由于信号在电缆上的传输是双向的,因此,在通讯电缆的另一端可跨接一个同样大小的终端电阻(图10)。 
图10 网络中的设备连接和终端电阻 引起信号反射的另一个原因是数据收发器与传输电缆之间的阻抗不匹配。这种原因引起的反射,主要表现在通讯线路处在空闲方式时,整个网络数据混乱。 在EIA RS-485中规定的端接电阻Rt是以下拉电阻Rd(与数据地DGND连接)和上拉电阻Ru(与正电压VP连接)做补充。当没有站进行传输(即空闲时间)时,这个补充迫使不同的状态电压(即导体间的电压)趋于一个确定值(图11)。 
图11 终端电阻的组成 在一个物理网段中,但是如果终端和总线电缆阻抗不匹配,则zui大通讯距离会减少一半。 因而,在一个物理网段中,应该保证在网络的两个终端各有一个终端电阻,不能增加也不能减少,否则我们的总线上的网线与终端电阻将会出现不匹配的问题。这就意味着,如果终端站点出现问题,则有可能会影响到整个网络的通讯质量,因而除了使用PROFIBUS connector上自带的终端电阻,西门子还提供了有源的终端电阻设备(图12)。 
图12 有源终端电阻 有源终端电阻可以单独供电,安装在网段的两端,保证网段内任何一个设备出现问题,都不会影响网络的电阻匹配的问题。 2.2.4 RS485中继器按照RS485串口通讯的规范,当网络中的硬件设备超过32个,或者波特率对应的网络通讯距离已经超出规定范围时,就应该使用RS485中继器来拓展网络连接。 PROFIBUS通讯属于RS485通讯的一种,因而也遵循这样的原则,及如果网络中实际连接的硬件超过32个时,或者所对应的波特率超过一定的距离时(表3),则需要增加相应的RS485中继器来进行物理网段的扩展。 由于RS485中继器本身将造成数据的延时,因而一般情况下,网络中的中继设备都不能超过3个,但西门子的PROFIBUS RS485中继器采用了特殊的技术,因而可以将中继器的个数增加到9个,即在一条物理网线上,zui多可以串联9个西门子的RS485中继器(图10)。这样,网段的扩展距离将大大增加。 
图13 RS485中继器 使用RS485中继器时,需要注意几个问题: 1) 安装问题 l RS485中继器上下分为两个网段,其中A1/B1和A1’ / B1 ‘接口是网段1的一个PROFIBUS接口,A2/B2和A2’ / B2 ‘接口是网段2的一个PROFIBUS接口,PG/OP 接口属于网段1; l 信号放大是在网段1和网段2之间实现的,同一网段内信号不能放大;因而需要进行距离扩展的网络必须是接在网段2上; l 两个网段之间是物理隔离的,因而RS485中继器除了扩展网段外,还有一个作用就是可以进行网络隔离。 l 这两个网段是都是指物理网段,与STEP7硬件组态中所组态的PROFIBUS网络没有关系,不同的物理网段仍然可以属于同一个PROFIBUS逻辑网络。 l 在网络拓扑中,RS485中继器也是一个信号收发设备,占一个物理设备的位置,但不需要分配站号,因而注意在物理连接站点时,每个网段所连接的从站数是小于32的。扩展的距离则对应于每个波特率的传输距离(表3)。 2 )终端电阻的设置问题 由于两个接口分别属于不同的物理网段,因此中继器上终端电阻的设置往往比较容易混淆。 ① 中继器做为终端设备的网络拓展 
图14 中继器做为网络终端站点 在这个网络拓扑中,中继器连接了网段1和网段2,由于中继器内部是隔离的,因而做为网段1来讲,中继器就是该网段的一个终端设备,因而在网段1中,应该将PROFIBUS网线接在A1/B1上,同时网段1的终端电阻设置为“On”;而网段2与网段1类似,也需要将电缆连接在A2/B2上,同时终端电阻设置为“On”。 在这种网络中,上下两个网段中,zui多都还可以连接31个从站设备。 ②中继器在的两个网段内都做为中间设备的网络拓展 
图15 中继器在的两个网段内都做为中间设备的网络拓展 此时,中继器的网段1和网段2都是网络中间的一个站点,即终端电阻为“Off”,网段1的总长度为200米(1.5M bps),网段2的总长度也为200米(1.5M bps)。两个网段之间是电气隔离的。 3 )隔离网段 中继器除了具有信号放大、扩展网络的作用,还可以将不同的两个物理网段进行电气隔离,从而避免两个网段之间的EMC干扰。 
图16 隔离2个网段 由于网段之间是隔离的,因而如果断开PE端时,可以将两个网段分别按照接地和不接地的两个网段进行连接操作。 2.2.5 OLM和OBT除了电缆,PROFIBUS通讯还支持光纤做为传输介质,通过光纤连接的PROFIBUS网络具有网络距离远的特点,且光纤本身不受电、磁的影响,比较适合长距离、户外铺设和抗电磁兼容的环境。 支持PROFIBUS光纤通讯的设备有OLM和OBT。其中OLM是做为主干网设备使用的,针对不同的网络拓扑,需要进行一定的拨码参数的设置;而OBT只是做为网络介质的转换。 1) OLM (Optical Link Module) OLM的拓扑结构一般有以下几种: l 点对点连接 l 线性拓扑 l 星形拓扑 l 冗余光纤环网 
图 17 OLM V4 ① 线性拓扑 
图18 OLM的线性拓扑结构 ②星形拓扑 
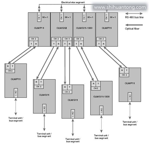
图19 OLM的星形拓扑结构 ③OLM的冗余环网拓扑结构 
图20 冗余环网的拓扑结构 在冗余环网的拓扑结构中,所有的OLM必须型号相同,且DIP开关的设置也相同。 连接OLM的光纤即可以采用单模玻璃光纤,也可以选择多模塑料光纤,具体请参考光纤部分的介绍(表4)。 2) OBT(Optical Bus Terminal) 
图21 OBT OBT仅仅做为介质转换的设备在网络中使用,不具有OLM的组网能力,一般只能使用塑料光纤(50米)和PCF光纤(300米)。 
图22 OBT在网络中的使用 3 PROFIBUS 网络安装规范了解了PROFIBUS的各个网络器件,这里就PROFIBUS安装的注意事项进行介绍,同时会结合一些现场的实例加以说明。 3.1网络拓扑的规则设计一条PROFIBUS网络,首先需要了解PROFIBUS网络的拓扑规则: ① PROFIBUS网络是RS485串口通讯,半双工,支持光纤通讯; ② 每个网络理论上zui多可连接127个物理站点,其中包括主站、从站以及中继设备; ③ 网络的通讯波特率9.6kbps~12Mbps,通讯波特率与通讯的距离具有一定的对应关系(见表3); ④ 每个物理网段zui多32个物理站点设备,物理网段两终端都需要设置终端电阻或使用有源终端电阻; ⑤ 每个网段的通讯距离或者设备数如果超限,需要增加RS485中继器进行网络拓展,中继器zui多可串联9个; ⑥ 每个中继设备(RS485中继器、OLM)也做为网络中的一个物理站点,但没有站号; ⑦ 网络支持多主站,但在同一网络中,不建议多于3个主站; ⑧ 在Step7软件中进行PROFIBUS网络组态时,应当按照从小到大的顺序设置从站站号,且应该连续; ⑨ 一般0是PG的地址,1~2为主站地址,126为某些从站默认的地址,127是广播地址,因而这些地址一般不再分配给从站,故DP从站zui多可连接124个,站号设置一般为 3~125。 ⑩ 如果网络中涉及到分支电缆,则应注意分支电缆的长度应当严格遵守PROFIBUS的协议规定,比如:波特率1.5Mbps时,网段中分支电缆总长度6.6米(表5)。 波特率 [kbit/s] | 9.6 | 97.75 | 187.5 | 500 | 1500 | 分支电缆 长度(m) | 500 | 100 | 33 | 20 | 6.6 |
? 表5 波特率与分支电缆的长度对应表 ? 用户如果使用了西门子的SIMOCODE 3UF7等产品时,就会涉及到网络中存在分支电缆的问题。为了保证每个网段的分支电缆不超过规定长度,一般可以在每个抽屉柜内设计一个中继器,进行物理网段的分割,同时还可以起到隔离干扰的作用。 在进行PROFIBUS网络连接之前,首先应当考虑拓扑结构的设计是否有问题。如果拓扑结构有问题,将来网络通讯很可能出现问题。 另外,从波特率与距离的对应关系中可以看到,波特率越高,则对应的通讯距离越近,因而如果现场遇到PROFIBUS的通讯有通讯不上或者通讯不稳定的情况,也可以考虑先将波特率降低,再进行观察处理。 3.2 PROFIBUS网络安装的规则3.2.1 网络布线的规则①选择标准PROFIBUS通讯电缆 标准PROFIBUS通讯电缆的特性阻抗为150欧姆,这与PB头的终端电阻设置为“ON”时的终端电阻值刚好匹配,如果选择普通的电缆,其特性阻抗与终端电阻很可能不匹配,则通讯性能将会受到影响; 标准的PROFIBUS电缆往往是双层屏蔽的,屏蔽效果比较好。另外,标准通讯电缆是双绞的,因而对于信号在电缆内传输时自身产生的干扰也能够起到自我抑制的作用。 ②屏蔽层多点接地 PROFIBUS电缆在插头内接线时,须将屏蔽层剥开,压在插头内的金属部分,该金属部分与当Sub-D插头外部的金属部分相连,当将插头插在CPU或者ET200M等设备的DP口上时,则通过设备连接到了安装底板,而安装底板一般是连接在柜壳上并接地的,从而实现了屏蔽层的接地。 
图23 PROFIBUS 插头内部接线即屏蔽层的处理 由于接地有利于保护PLC设备以及DP通讯口,因此对于所有的PROFIBUS站点都要求进行接地处理,即“多点接地”。 ③布线规则 - 不同电压等级的电缆分线槽布线
高电压,大电流的动力电缆,与小电压和小电流的电缆应该是分线槽布线,同时线槽应盖上盖板,尽量全封闭;如果现场无法分线槽布线,则将两类电缆尽量远离,中间加金属隔板进行隔离,同时金属线槽要做接地处理(图24)。   图24 电缆槽架以及电缆在线槽内的处理 
图25 现场布线 电缆槽架之间也的连接应该保证用金属连接部件大面积连接处理,同时注意“接地”的连接。 
图26 电缆桥架之间的连接以及接地处理 - 通讯电缆单独在线槽外布线时,可根据情况采用穿金属管的方式,这样既可以保护通讯电缆不被损坏,对于防止EMC的干扰也有好处,但注意外部的金属管需要接地(图25);

图27 现场的通讯电缆 图26中的电缆通讯直接暴露在外面,很容易被压断,类似情况可考虑局部或者全部穿管。 - 通讯电缆与动力电缆避免长距离平行布线
由于平行布线的两根电缆之间需要考虑空间电容耦合,因此为了避免相互之间的影响,应避免平行布线(图27)。 
图28 通讯电缆在线槽内与动力电缆平行走线 在图27中,通讯电缆不仅没有满足a. 或 b. 两条原则,反而与比较大的动力电缆平行布线,这会导致该电缆比较容易受到动力电缆的干扰。 可以交叉布线: 
两根交叉布线的电缆相互之间不会因为容性耦合而产生干扰。 - 尽量将电缆贴近大面积的金属板(图29)

图29 通讯电缆贴近金属板 通讯电缆应与大面积的金属板或“地平面”贴近。 - 通讯电缆过长时,不要形成环状(图30)

图30 通讯电缆形成环 此时如果有磁力线从环中间穿过时,根据“右手定律”,容易产生干扰信号。 在图30中,尽管背板是比较大的金属板,但由于项目已经完成,因而不存在电缆长度变化的可能,因此还是建议用户将过长的电缆剪短,放入柜内的电缆槽内。 - 通讯线连接的设备应做等电势连接
PROFIBUS 连接的站点可能分布较广,为了保证通讯的质量,一般要求所有通讯站点都应该处于同一个电压等级上,即应当都是“等电势”的(图31)。 
图31 通讯站点之间应做“等电势”处理 如果两个站点的“地”之间不等电势,则当两个设备分别各自接地时,将会在两个接地点之间产生电势差,此时电流会流过通讯电缆的屏蔽层,从而对通讯产生影响。因此应该在两个设备之间进行等电势的绑定。 可以用等势线将两个设备的“地”进行连接,等势线的规格为:铜 6mm2,铝 16mm2,钢 50mm2。 当然,这里不是要求所有的现场都需要增加额外的等势线而增加成本,只是建议在出现接地点电势不相等的情况时,如果影响到通讯,或者可能造成设备损坏,则应当想办法加以改进。 如果由于接地点本身的原因造成了通讯不稳定,比如某个系统的“地”本身存在着很强的干扰,则在此处将屏蔽层接地反而会对PROFIBUS通讯造成影响,因而此时应该考虑首先处理好“地”,然后再将PROFIBUS屏蔽层接地。 为现场设备提供一个良好的“地”以及进行正确的“接地”是提高EMC特性的前提(图32)。 
图32 系统进行良好的接地设计和实施 - 通讯线在电柜内的布线
通讯电缆在电柜内布线时,也应该遵循之前的原则,即远离干扰源。 在柜内的走线应当进行精心的设计,尽量避免与高电压、大电流的电缆在同一线槽内走线(图33),同时,不要在柜内形成“环”,特别时避免将变频器等干扰源包围在 图 33 通讯电缆与动力电缆在电柜内的受干扰情况 3.2.2 通讯电缆的屏蔽层在电柜内的处理1) 首先是PROFIBUS插头,除了之前介绍的,需要将屏蔽层压在插头的金属部分外,还需要注意屏蔽层不要剥开的太长,否则会暴露在空间,成为容易受干扰的“天线”(图34)。 
图34 屏蔽层暴露在空间容易接收干扰 2) 通讯电缆的屏蔽层在进/出电气柜时,都应该进行屏蔽层接地处理 屏蔽层应该保证与接地铜排进行大面积的接触(图35)。 
图35 屏蔽层的接地 通讯电缆在进/出电柜时,都应该将电缆的屏蔽层进行接地处理。这样避免外部的干扰信号进入电柜,同时也避免柜内产生的干扰对外部设备造成影响(图36)。 
图36 屏蔽层在柜内进行接地处理 如果通讯电缆在柜内需要经过端子进行连接,则屏蔽层在端子排的两侧分别进行连接(图37)。 
图37 通讯电缆通过端子连接时的屏蔽层处理 而此时应当避免的做法是将屏蔽层剥开,拧成一根连接到端子(图38),这种方式在EMC领域有个名称叫做“猪尾巴”。 
图38 屏蔽电缆接头处的“猪尾巴效应” 在现场的连接中,如果将屏蔽层剥开过长,则通讯电缆将有很长一段没有被屏蔽层“保护”,而屏蔽层拧成一根后将形成天线,更容易将干扰引入系统(图39)。 
图39 屏蔽电缆的“猪尾巴”连接 3.2.3 过压保护如果使用场合存在过压的危险,请在柜外采用直埋电缆,同时在柜内、柜外的电缆上采用过压保护装置(图40)。 如果存在雷击,请参照防雷设计标准进行防雷的设计。 
图40 过压保护装置 3.2.4 减小变频器等干扰源设备对通讯的影响变频器等比较大功率的设备除了通过干扰电源、通过空间辐射干扰影响设备正常运行外,随着变频器等设备具有PROFIBUS通讯的能力,这些设备产生的干扰也有可能直接进入通讯系统,因而应该对变频器进行EMC的处理。 首先是变频器的安装。在电柜内,尽量用镀锌底板替代喷漆底板做为安装背板(图41),以改善EMC特性。  图41 使用镀锌安装底板代替喷漆底板 变频器的出线,都应该进行相应的EMC处理,比如采用通讯电缆采用屏蔽电缆接地,动力电缆采用屏蔽电缆接地或者采用铁氧体磁环进行滤波处理等(图42)。  图42 对变频器的电缆进行规范的EMC处理 4 PROFIBUS诊断的常用工具PROFIBUS是一种抗干扰性比较强的现场总线,但不时还会发生一些故障。在处理故障的过程中我们发现,造成PROFIBUS通讯出现故障的原因,80%都是zui简单的原因,比如:现场没有接地处理、布线时与动力电缆没有分开等等;因此为了避免PROFIBUS网络后期运行时出现故障,首先应该注意按照PROFIBUS的规范进行网络设计,同时严格遵守安装规范的要求进行现场施工。 除此之外,现场诊断一般会使用到BT200和示波器等设备。BT200是西门子的提供的PROFIBUS网络诊断设备,可以进行网络距离检测,网络连接的质量的检查(比如断线、短路等等),常用于项目现场施工布线阶段; 
图43 BT200 而示波器常常用于检测PROFIBUS通讯的波形,一般用于项目投产运行后进行网络通讯信号质量的检测。 
图43 示波器显示PROFIBUS信号受到干扰时的波形 另外,STEP7等编程工具也可以做为网络诊断的一种工具。在STEP7软件中,提供了“在线诊断”的功能,可以实时的对PROFIBUS网络进行zui直接的诊断。比如:哪些从站出现故障,可在STEP7的诊断缓冲区中直接得到故障信息,因此一般用于项目调试过程中以及项目运行过程中的网络诊断。 
图44 Step7在线诊断功能 另外STEP7还提供了一些PROFIBUS的诊断功能块,比如FB125/FC125等,方便用户通过编程的方式在程序运行中诊断PROFIBUS网络中出现的故障,同时可将故障信息直接显示在上位机画面上。 软件的诊断方式都支持到通道级的诊断。 5 结束语PROFIBUS总线的应用场合非常多,应用环境也各不相同,但只要严格按照PROFIBUS的规范进行网络拓扑的设计、遵守布线规则、处理好系统的“地”与“接地”等,将在很大程度上避免总线网络使用中出现的各种问题。因此,希望广大的用户在阅读本文的基础上,能够继续参照PROFIBUS的安装和使用手册来正确的应用PROFIBUS现场总线,保证PROFIBUS总线网络和整个自动化项目的正常运行。 西门子电缆 电信号网络使用标准型圆形截面的双绞线屏蔽电缆进行数据传输。 视具体应用领域而定,有下列型式的电缆 -配有PE或PUR护套, -无卤素型, -用于接地或者拖链 -用于爆炸性危险区域的电缆。 使用PROFIBUS FastConnect系统可以在现场快速、简便地装配PROFIBUS铜线缆。 可通过总线终端或总线连接插头连接终端设备。 使用转接器可以前后连接多个总线区段。 除了FastConnect系统之外还有适用于电气PROFIBUS网络的其它组件: ■DP/DP耦合器 ■中继器 ■总线连接插头 除了电信号网络(RS485)之外还有 用于PROFIBUS PA的电信号网络 6XV1830-0EH10【技术指标】 1、实心裸铜线导体,2芯并合成对,芯线红绿二色。 2、铝箔、裸金属丝编织双层屏蔽,PVC外护套,阻燃,外观紫色。 3、符合VDE 0472标准;B类试验(IEC332.1)。 4、带米标识,分100米、200米、300米包装,500米、1000米木轮包装。 5、工作参数:单线传输zui大规格:1000m,加中继器可延长至10000m 西门子PROFIBUS-DP总线电缆6XV1830-0EH10其它介绍: 1.借助于其双屏蔽层,尤其适用于安装在易受电磁干扰的工业环境中 2.通过总线终端的接地触点的外包层,可实现接地的连续性 3.按米销售 4.当连接各站时,应确保数据线不要拧绞,系统在高电磁发射环境(如汽车制造业)下运行应使用带屛蔽的电缆,屏蔽可提高电磁兼容性(EMC)。 5.如用屏蔽编织线和屏蔽箔,应在两端与保护接地连接,并通过尽可能的大面积屏蔽接线来复盖,以保持良好的传导性。另外建议数据线必须与高压线隔离。 6.超过500Kbit/s的数据传输速率时应避免使用短截线段,应使用市场上现有的插头可使数据输入和输出电缆直接与插头连接,而且总线插头可在任何时候接通或断开而并不中断其它站的数据通信。 
西门子DP双绞通讯电缆 西门子DP双绞通信电缆 西门子DP双绞现场总线 西门子DP双绞屏蔽电缆 西门子DP双绞总线电缆 西门子DP双芯总线 西门子DP双芯紫色电缆 西门子DP双芯通信电缆 西门子DP双芯通讯电缆 西门子DP双芯现场总线 西门子DP双芯屏蔽电缆 西门子DP双芯总线电缆 西门子PROFIBUS屏蔽电缆 西门子PROFIBUS紫色总线 西门子PROFIBUS紫色通讯电缆 西门子PROFIBUS紫色通信电缆 西门子PROFIBUS紫色现场总线 西门子PROFIBUS紫色屏蔽电缆 西门子PROFIBUS紫色总线电缆 西门子PROFIBUS紫色双绞电缆 西门子PROFIBUS紫色双芯电缆 西门子PROFIBUS通讯总线 西门子PROFIBUS通讯紫色电缆 西门子PROFIBUS通讯现场总线 西门子PROFIBUS通讯屏蔽电缆 西门子PROFIBUS通讯总线电缆 西门子PROFIBUS通讯双绞电缆 西门子PROFIBUS通讯双芯电缆 西门子PROFIBUS通信总线 西门子PROFIBUS通信紫色电缆 西门子PROFIBUS通信现场总线 西门子PROFIBUS通信屏蔽电缆 西门子PROFIBUS通信总线电缆 西门子PROFIBUS通信双绞电缆 西门子PROFIBUS通信双芯电缆 西门子PROFIBUSDP屏蔽总线 西门子PROFIBUS屏蔽紫色电缆 西门子PROFIBUS屏蔽通讯电缆 西门子PROFIBUS屏蔽通信电缆 西门子PROFIBUS屏蔽现场总线 西门子PROFIBUS屏蔽双绞电缆 西门子PROFIBUS屏蔽双芯电缆 西门子PROFIBUS双绞总线 西门子PROFIBUS双绞紫色电缆 西门子PROFIBUS双绞通讯电缆 西门子PROFIBUS双绞通信电缆 西门子PROFIBUS双绞现场总线 西门子PROFIBUS双芯总线 西门子PROFIBUS双芯紫色电缆 西门子PROFIBUS双芯通讯电缆 西门子PROFIBUS双芯通信电缆 西门子PROFIBUS双芯现场总线 西门子PROFIBUS双芯屏蔽电缆 西门子PROFIBUS双芯总线电缆 西门子PROFIBUS DP总线 西门子PROFIBUS DP电缆 西门子PROFIBUS DP通讯电缆 西门子PROFIBUS DP通信电缆 西门子PROFIBUS DP屏蔽电缆 西门子PROFIBUS DP紫色总线 西门子PROFIBUS DP紫色通讯电缆 西门子PROFIBUS DP紫色通信电缆 西门子PROFIBUS DP紫色现场总线 西门子PROFIBUS DP紫色屏蔽电缆 西门子PROFIBUS DP紫色总线电缆 西门子PROFIBUS DP紫色双绞电缆 西门子PROFIBUS DP紫色双芯电缆 西门子PROFIBUS DP通讯紫色电缆 西门子PROFIBUS DP通讯现场总线 西门子PROFIBUS DP通讯屏蔽电缆 西门子PROFIBUS DP通讯总线电缆 西门子PROFIBUS DP通讯双绞电缆 西门子PROFIBUS DP通讯双芯电缆 西门子PROFIBUS DP通信总线 西门子PROFIBUS DP通信紫色电缆 西门子PROFIBUS DP通信现场总线 西门子PROFIBUS DP通信屏蔽电缆 西门子PROFIBUS DP通信总线电缆 西门子PROFIBUS DP屏蔽总线 西门子PROFIBUS DP屏蔽紫色电缆 西门子PROFIBUS DP屏蔽通讯电缆 西门子PROFIBUS DP屏蔽通信电缆 西门子PROFIBUS DP屏蔽现场总线 西门子PROFIBUS DP屏蔽总线电缆 西门子PROFIBUS DP屏蔽双绞电缆 西门子PROFIBUS DP屏蔽双芯电缆 西门子PROFIBUS DP双绞总线 西门子PROFIBUS DP双绞紫色电缆 西门子PROFIBUS DP双绞通讯电缆 西门子PROFIBUS DP双绞通信电缆 西门子PROFIBUS DP双绞现场总线 西门子PROFIBUS DP双绞屏蔽电缆 西门子PROFIBUS DP双绞总线电缆 西门子PROFIBUS DP双芯总线 西门子PROFIBUS DP双芯紫色电缆 西门子PROFIBUS DP双芯通信电缆 西门子PROFIBUS DP双芯通讯电缆 西门子PROFIBUS DP双芯现场总线 西门子PROFIBUS DP双芯屏蔽电缆 西门子PROFIBUS DP双芯总线电缆 导体: 裸铜丝,1*0.64mm导线面积:>0.34mmW 线芯颜色: 2芯 绿色-红色 屏蔽层: 铝塑带 镀锡铜丝编织 护套: PVC 3DRX 22X 02R 特性阻抗: 150Ω 直流电阻: 57.5Ω/km 工作温度: -30℃到+70℃之间 
6XV1830-0EH10-西门子总线 产品详细说明:【西门子屏蔽电缆】6XV1830 0EH10 6XV1830-0EH10【技术指标】 1、实心裸铜线导体,2芯并合成对,芯线红绿二色。 2、铝箔、裸金属丝编织双层屏蔽,PVC外护套,阻燃,外观紫色。 欢迎您的咨询与洽谈!! 3、符合VDE 0472标准;B类试验(IEC332.1)。 4、带米标识,分100米、200米、300米包装,500米、1000米木轮包装。 5、工作参数:单线传输zui大规格:1000m,加中继器可延长至10000m

 | 1FN直线电机 1FN直线电机 |  | S7-300可编程 158机床网--西门子PCL是世界,功能完善,性能稳定.通过编程设计可控制不同的设备. |  | 西门子S7-400可编程控制器 158机床网--西门子PCL是世界,功能完善,性能稳定.通过编程设计可控制不同的设备. |  | S5系列可编程 158机床网--西门子PCL是世界,功能完善,性能稳定.通过编程设计可控制不同的设备. |  | 西门子ET200S可编程控制器 158机床网--西门子PCL是世界,功能完善,性能稳定.通过编程设计可控制不同的设备. |  | 西门子SINUMERIK 840D数控系统 我们突出的产品SINUMERIK 840D,它在复杂的系统平台上,通过系统设定而适于各种控制技术。840D与SINUMERIK_611数字驱动系统和SIMATIC S7可编程控制器一起,构成全数字控制... |  | SINUMERIK 802D数控系统 该系统属于中低档系统,其特点是:全数字驱动,中文系统,结构简单 (通过Profibus连接系统面板, I/O模块和 伺服驱动系统。) 调试简单 (通过PCMCIA卡批量调试)。具有免维护性能的SINU... |  | 西门子S7-200系列可编程 158机床网—— 6ES7 291-8GE20-0xA0 描述:扩展模块 BC 293,CPU 22×电池盒 库存:现货 6ES7 292-1AD20-0AA0 描述:扩展模... |  | 西门子S7-300系列可编程 158机床网——6ES7 331-7PF10-0AB0 描述:SM331,模拟量输入模块,8通道,热电偶,24位+符号位,光电隔离 6ES7 322-8BF00-0AB0 描述:SM... |  | 西门子LOGO逻辑控制模块 158机床网——6EP13321SH41 描述:LOGO!电源:LOGO!电源24V/2.5A 6EP13311SH01 描述:LOGO!电源:LOGO!电源24V/1.3A 6EP1... |  | S7-200可编程控制器 158机床网--西门子PCL是世界,功能完善,性能稳定.通过编程设计可控制不同的设备. |
西门子SIMATIC HMI第二代移动面板西门子发布面向工业自动化的第二代有线移动面板。第二代移动操作和监控面板的产品性能、灵活性和便捷性相较前代产品都得以提升。第二代SIMATIC HMI移动面板采用高宽比为16:9的7寸或9寸高亮1,600万色宽屏显示,能清晰呈现高度复杂和详细的工艺流… 
西门子SINAMICS G120系列变频器SINAMICS G120 是一种包含各种功能单元的模块化变频器系统。 
西门子耐用型蜂窝式路由器可实现宽带无线联网西门子Ruggedcom RX1400,是将以太网交换、路由和防火墙功能与各种广域网(WAN)连接选项结合起来的多协议智能节点。该装置达到IP40防护等级,无需风扇进行散热,可在-40℃到+85℃的温度范围内连续正常工作,并配备支持DIN导轨、面板或机架安… 
西门子SCALANCE XM400工业以太网交换机SCALANCE XM-400 交换机不但可为您提供更多功能,而且还能确保您的自动化网络实现zui大灵活性。 这类工业以太网交换机采用模块化设计,具有可扩展的端口扩展器,能够恰到好处地满足对通信网络日益增长的需求。 
西门子SCALANCE S600 V3工业通讯安全模块SCALANCE S模块对自动化单元和所有不具备自身安全功能的设备进行保护,使其免受非法访问以及协议外间谍程序和非法操作的干扰。即使在外部网络中出现干扰时,自动化单元内部的数据交换也不会受到影响。对通讯的保护不受所使用应用协议的影响。 
西门子Maxum II气相色谱仪西门子工业自动化集团针对Maxum II气相色谱仪推出一种新型模块化柱箱,并增加了彩色触屏操作面板。新型模块化柱箱内可安装一个标准单模块,一个组合模块,或者两个单模块。这种模块化设计增加了气相色谱仪的可靠运行时间,同时也减少了维护费用… 
西门子Simatic PCS 7 CPU 410-5H *的过程控制器西门子工业自动化集团旗下的 Simatic 控制器家族中新增了一款功能强大、用途广泛且坚固耐用的过程工业CPU。Simatic PCS 7 CPU 410-5H 是目前运行速度快、功能强大的一款控制器,而且凭借该 CPU 独特的硬件和固件平台,适用于各种应用场合、应用领域和性… 
西门子Sinamics V90伺服驱动系统Sinamics V90驱动器将多种控制模式集于一体,支持外部脉冲位置控制、内部设定值位置控制、速度和扭矩控制,适用于多样化的应用场合。同时,全功率驱动器(0.4 - 7kW)还标配内置制动电阻。Sinamics V90丰富且高度集成的模式,使其具有更高的性价比。 
西门子RUGGEDCOM RSG 2488高密度千兆电力加强型工业以太网交换机RUGGEDCOM RSG2488zui多可选配 28 个千兆端口其设计理念旨在减少对机架空间需求,降低备件成本,并zui大限度减少修复时间,zui低的总拥有成本。 
西门子新一代中PLC S7-1500
西门子紫色通信电缆 6XV1830-0EH10 SIMATIC NET, PROFIBUS 快速标准电缆 GP, 2 芯, 屏蔽, 为快速安装而特殊设计,zui大长度: 1000m, zui小订购数量: 20m, 按米销售 西门子紫色通信电缆 6XV1830-0EU10 SIMATIC NET, PROFIBUS FC 标准电缆, 2 芯, 屏蔽, 为快速安装而特殊设计,zui大长度: 1000m 西门子紫色通信电缆 6XV1830-0GH10 SIMATIC NET, PROFIBUS FC 食品总线电缆,带 PE 护套, 用于食品业和饮料业,2 芯,屏蔽,按米销售,zui大长度: 1000m, zui小订购量: 20 m 西门子紫色通信电缆 6XV1830-0JH10 SIMATIC NET, PROFIBUS FC 坚固总线电缆,带 PUR 护套,用于化工和机械等恶劣环境使用,按米销售,zui大长度: 1000m, zui小订购量: 20 m 西门子紫色通信电缆 6XV1830-0LH10 SIMATIC NET,PROFIBUS FC FRNC 电缆 GP, 总线电缆,阻燃及无卤素总线电缆,共聚物外壳,按米销售,zui大长度: 1000m, zui小订购量: 20 m 西门子紫色通信电缆 6XV1830-0MH10 SIMATIC NET, PROFIBUS 船用电缆 SIENOPYR, 轮船和海上设备用铜缆, 按米销售,zui大长度: 1000m, zui小订购量: 20 m 6XV1830-0PH10 SIMATIC NET, PROFIBUS 绞缆, 用于高柔性应用(可扭曲), zui大订购长度: 1000m, zui小订购量: 20m, 按米销售 西门子绿色通信电缆 6XV1830-3EH10 SIMATIC NET, PROFIBUS FC 拖缆, PROFIBUS 拖缆, zui大加速度:4 m/s2, 至少 3 百万次 弯曲次数,弯曲半径: 约 120mm,双芯屏蔽线,按米销售,zui大长度: 1000m, zui小订购量: 20 m 6XV1830-3FH10 SIMATIC NET, PROFIBUS FC 接地电缆, 2 芯, 屏蔽,按米销售,zui大长度: 1000m, zui小订购量: 20 m 西门子紫色通信电缆 6XV1830-3GH10 SIMATIC NET, PROFIBUS 彩色电缆, 2 芯, 屏蔽, zui大加速度: 4 m/s2,弯曲次数,zui少 5 次,按米销售,zui大订货数量: 1000m, zui小订购量: 20 m 
本公司在机械产品这一领域倾注了无限的热忱和激情,公司一直以客户为中心、为客户创造价值的理念、以品质、服务来赢得市场,衷心希望能与社会各界合作,共创成功,共创辉煌,携手共创美好明天! 西门子PLC北京代理 西门子PLC天津代理 上海西门子PLC 重庆 西门子PLC河北 西门子PLC供应商 河南 云南西门子PLC销售公司 辽宁 西门子PLC黑龙江 湖南 西门子PLC代理商安徽 山东 西门子PLC新疆 江苏 西门子PLC浙江总代理 江西 西门子PLC销售湖北 西门子PLC德国* 广西 西门子PLC供应商甘肃 西门子PLC代理商 山西 西门子PLC内蒙古西门子PLC 陕西 西门子PLC吉林 西门子PLC总代理福建 贵州 西门子PLC代理商广东 西门子PLC销售青海 德国PLC西门子代理西门子PLC西藏 四川 西门子PLC宁夏 海南西门子PLC代理商
西门子一级代理商西门子中国一级代理商德国西门子一级代理商西门子PLC一级代理商西门子模块一级代理商西门子变频器一级代理商西门子触摸屏一级代理商西门子通讯电缆一级代理商西门子伺服数控一级代理商(西门子授权代理商) 西门子驱动和自动化集团上海总代理和核心合作伙伴 SIEMENS 上海西门子一级分销商 我公司是中国西门子的合作伙伴,公司主要从事工业自动化产品的集成,销售各维修。 致力于为您提供在工业、化工、水泥、电力、环保等领域的电气及自动化技术的完整解决方案,包括自动化产品及系统、工程项目执行及管理、主要过程控制领域,以及售后服务、培训等。 
我公司销售部为西门子S7300plc代理商,西门子代理商,上海西门子总代理,西门子上海代理商,西门子电机总代理,上海西门子PLC总代理,上海西门子一级代理,上海西门子变频器总代理,上海西门子销售商,中国总代理西门子电机,西门子中国总代理 西门子中国一级代理 西门子中国总代理 ,西门子S7-300PLC, 西门子S7-200PLC总代理,西门子PLC中国总代理,西门子PLC,西门子PLC总代理,,西门子中国总代理,上海西门子PLC总代理,S7-200西门子PLC总代理,西门子S7-300PLC总代理,西门子plc模块总代理,西门子plc编程线总代理,西门子plc编程电缆总代理。 西门子产品本公司带来销售的产品全部由西门子直接提供,德国*,品质保证,价格优势,每个产品都可以到西门子查验 我们的出售的产品按照西门子质保进行保修,(保修期为一年)序号 定货号 型号 低价销售西门子PLC,200,300,400,1200,西门子PLC附件,西门子电机, 西门子人机界面,西门子变频器,西门子数控伺服,西门子总线电缆 现货供应, 我公司经营西门子*现货PLC;S7-200S7-300 S7-400 S7-1200 触摸屏,变频器,6FC,6SNS120 V10 V60 V80伺服数控备件:*电机(1LA7、1LG4、1LA9、1LE1),国产电机(1LG0,1LE0)大型电机(1LA8,1LA4,1PQ8)伺服电机(1PH,1PM,1FT,1FK,1FS)西门子保内*产品‘质保一年。一年内因产品质量问题免费更换新产品;不收取任何费。咨询。 追求,追求精确 要通过“严格”的检验程序,以可编程控制器(PLC)产品为例,在整个生产过程中针对该类产品的质量检测节点就超过20个。视觉检测是数字化工厂特有的质量检测方法,相机会拍下产品的图像与Teamcenter数据平台中的正确图像作比对,一点小小的瑕疵都逃不过SIMATIC IT品质管理模块的“眼睛”。对比传统制造企业的人工抽检,这显然要可靠又快速得多。” 《销售态度》:质量保证、诚信服务、及时到位! 《销售宗旨》:为客户创造价值是我们永远追求的目标! 《服务说明》:现货配送至全国各地含税(17%)含运费! 《产品质量》:原装正品,*! 《产品优势》:专业销售 薄利多销 信誉好,口碑好,价格低,货期短,大量现货,服务周到! 公司主营:数控系统,S7-200PLC S7-300PLC S7-400PLC S7-1200PLC 6ES5 ET200 人机界面, 变频器,DP总线,MM420 变频器MM430 变频器MM440 6SE70交流工程调速变频器 6RA70直流调速装置 SITOP电源,电线电缆,数控备件,伺服电机等工控产品. 产品种类齐全,原装正品,公司设有维修中心,专家级维修 主营变频器、电机、PLC、电路板等维修与销售 希望我的用心能换来您对我们的信心! 希望我的真诚能换来您对我们的信任 你急需的产品,请! 你询不到的产品,请! 你买不到的产品,请! 上海聿晶欢迎各位经销商、工程商、直接用户等洽谈业务,批发零售均可享受特价优惠。 特价销售西门子 主营:数控系统,S7-200PLC S7-300PLC S7-400PLC S7-1200PLC 6ES5 ET200 人机界面,触摸屏变频器, DP总线,MM420变频器MM430 变频器MM440 6SE70交流工程调速变频器 触摸屏:精彩系列面板:SAMRT700 SMART1000 按键面板:KP8 KP8F PP7/PP17 微型面板:TD200 TD200C TD400C OP73micro TP177micro 移动面板:MP177 MP277 精简面板: KP300 KTP400 KTP600单色 KTP600彩色 KPT1000 TP1500 精智面板: KP400comfort KTP400comfort TP700 comfort KP700 comfort KP900 TP900comfort KP1200 TP1200 6RA70直流调速装置 SITOP电源,电线电缆,数控备件,伺服电机等工控产品,我们在价格上有较大优势,更注重售后服务, 【产品库存】现货销售 【产品价格】电议(含17%增值税) 【产品质量】原装正品、假一罚十。 【产品包装】*、现货销售。 【售后服务】质保一年,货到后有任何质量问题7天内包换(人为除外) 西门子是较大的电气化公司自1872年进入中国以来的解决方案和产品坚持不懈地对中国的发展提供佺面支持,目前西门子在中国已经有6家分公司如:苏州电器、南京电机、上海、武汉、大连、成都西门子在中国已拥有64个办事处,2014年西门子在中国的销售额就高达720亿人民币不包括(中国香港,中国澳门,中国台湾)的销售额。 SIMATIC NET, PROFIBUS 快速标准电缆 GP, 2 芯, 屏蔽, 为快速安装而特殊设计,zui大长度: 1000m, zui小订购数量: 20m, 按米销售 西门子通讯电缆代理商 西门子DP通讯电缆总代理,西门子DP电缆,西门子总线电缆,西门子紫色屏蔽电缆,西门子2芯通讯线 西门子电缆订货号:6XV1 830-0EH10 6XV1 830-3EH10 
技术指标 1、实心裸铜线导体,2芯并合成对,芯线红绿二色。 2、铝箔、裸金属丝编织双层屏蔽,PVC外护套,阻燃,外观紫色。 3、符合VDE 0472标准;B类试验(IEC332.1)。 4、带米标识,分100米、200米、300米包装,500米、1000米木轮包装。 5、工作参数:单线传输zui大规格:1000m,加中继器可延长至10000m ============================== SIMATIC NET, PROFIBUS 快速标准电缆 GP, 2 芯, 屏蔽, 为快速安装而特殊设计,zui大长度: 1000m,zui小订购数量: 20m, 按米销售采用实心裸铜线导体作芯线,加厚铝箔和加密裸金属丝编织层,屏蔽效果好,紫色PVC外护套。具有良好的信号传输性能。 西门子现场总线,西门子通信电缆,西门子DP总线,西门子PROFIBUS通讯电缆 订货号:6XV1830-3EH10采用实心裸铜线导体作芯线,加厚铝箔和加密裸金属丝编织层,屏蔽效果好,紫色PVC外护套。具有很好的信号传输性能。 SIMATIC NET, PROFIBUS 快速标准电缆 GP, 2 芯, 屏蔽, 为快速安装而特殊设计,zui大长度: 1000m,zui小订购数量: 20m, 按米销售 *,质量保证,保修一年,提供技术服务,价格合理,假一罚十! 特征:屏蔽的双绞电缆,圆形截面 
所有 PROFIBUS 总线电缆的特点: 因为双屏蔽作用,这些电缆特别适合用于易受电磁干扰的工业环境中。 通过总线电缆外皮和总线端子上的接地端子,能实现系统范围内的接地方案。 印有以米表示的标记 电缆类型 全新的快速连接(FC)总线电缆为径向对称设计,可使用剥线工具。以此,可以快速、简便地安装总线接头。 PROFIBUS FC 标准电缆GP: 标准总线电缆专门为快速安装而设计的 PROFIBUS FC 标准电缆 IS GP: 具有特殊设计的标准总线电缆,用于快速安装本质安全分布式 I/O 系统 PROFIBUS FC 快速连接高强度电缆: 专门设计用于腐蚀环境和苛刻机械负荷条件 PROFIBUS FC 食用电缆: 该种电缆使用 PE 外套材料,因此适用于食品和烟草行业。 PROFIBUS FC 接地电缆: 于地下敷设。它不同于装备有附加外套的 PROFIBUS 总线电缆 PROFIBUS FC软电缆 柔性(绞合导线)、无卤素总线电缆,带聚氨酯护套,可偶然移动 PROFIBUS FC 拖缆: 于在拖缆中强制运动控制的总线电缆,例如在连续运动的机器部件中(绞合导线) PROFIBUS FC FRNC 电缆: 双芯屏蔽,阻燃设计,无卤总线电缆,有一个共聚物外壳 FRNC(阻燃无腐蚀) 1.PROFIBUS –DP作用 于现场层的高速数据传送。主站周期地读取从站的输入信息并周期地向从站发送输出信息。总线循环时间必须要比主站(PLC)程序循环时间短。除周期性用户数据传输外,PROFIBUS-DP还提供智能化设备所需的非周期性通信以进行组态.诊断和报警处理。 ①传输技术:RS-485双绞线.双线电缆或光缆。波特率从9.6K bit/s到12M bit/s。 ②总线存取:各主站间令牌传递,主站与从站间为主-从传送。支持单主或多主系统。总线上zui站点(主-从设备)数为126。 ③通信:点对点(用户数据传送)或广播(控制指令)。循环主-从用户数据传送和非循环主-主数据传送。 ④运行模式:运行.清除.停止。 ⑤同步:控制指令允许输入和输出同步。同步模式:输出同步;锁定模式:输入同步。 ⑥功能:DP主站和DP从站间的循环用户有数据传送。各DP从站的动态激活和可激活。DP从站组态的检查。强大的诊断功能,三级诊断诊断信息。输入或输出的同步。通过总线给DP从站赋予地址。通过部线对DP主站(DPM1)进行配置,每DP从站的输入和输出数据zui大为246字节。 ⑦可靠性和保护机制:所有信息的传输按海明距离HD=4进行。DP从站带看门狗定时器(WatchdogTimer)。对DP从站的输入/输出进行存取保护。DP主站上带可变定时器的用户数据传送监视。 ⑧设备类型:第二类DP主站(DPM2)是可进行编程.组态.诊断的设备。*类DP主站(DPM1)是中央可编程控制器,如PLC.PC等。DP从站是带二进制值或模拟量输入输出的驱动器.阀门等. (1) ①速率:在一个有着32个站点的分布系统中,PROFIBUS-DP对所有站点传送512 bit/s输入和512bit/s输出,在12Mbit/s时只需1毫秒。 ②诊断功能:经过扩展的PROFIBUS-DP诊断能对故障进行快速定位。诊断信息在总线上传输并由主站采集。诊断信息分三级: ·本站诊断操作:本站设备的一般操作状态,如温度过高.压力过低。 ·模块诊断操作:一个站点的某具体I/O模块故障。 ·通过诊断操作:一个单独输入/输出位的故障。 (2) PROFIBUS-DP允许构成单主站或多主站系统。在同一总线上zui多可连接126个站点。系统配置的描述包括:站数.站地址.输入/输出地址.输入/输出数据格式.诊断信息格式及所使用的总线参数。每个PROFIBUS-DP系统可包括以下三种坏型设备: ①一级DP主站(DPM1):一级DP主站是中央控制器,它在预定的周期内与分散的站(如DP从站)交换信息。典型的DPM1如PLC或PC。 ②二级DP主站(DPM2):二级DP主站是编程器.组态设备或操作面板,在DP系统组态操作时使用,完成系统操作和监视目的。 ③ DP从站:DP从站是进行输入和输出信息采集和发送的外围设备(I/O设备.驱动器.HMI.阀门等)。 ④ 单主站系统:在总线系统的运行阶段,只有一个活动主站。 ⑤多主站系统:总线上连有多个主站。这些主站与各自从站构成相互独立的子系统。每个子系统包括一个DPMI.的若干从站及可能的DPM2设备。任何一个主站均可读取DP从站的输入/输出映象,但只有一个DP主站允许对DP从站写入数据。 (3) 系统行为 系统行为主要取决于DPM1的操作状态,这此状态由本地或总线的配置设备所控制。主要有以下三种状态: ·停止:在这种状态下,DPM1和DP从站之间没有数据传输。 ·清除:在这种状态下,DPM1读取DP从站的输入信息并使输出信息保持在故障安全状态。 ·运行:在这种状态下,DPM1处于数据传输阶段,循环数据通信时,DPM1从DP站读取输入信息并向从站写入输出信息。 ① DPM1设备在一个预先设定的时间间隔内,以有选择的广播方式将其本地状态周期性地发送到每一个有关的DP从站。 ②如果在DPM1的数据传输阶段中发生错误,DPM1将所有有关的DP从站的输出数据立即转入清除状态,而DP从站将不在发送用户数据。在次之后,DPM1转入清除状态。 (4) DPM1和DP从站间的循环数据传输 DPM1和相关DP从站之间的用户数据传输是由DPM1按照确定的递归顺序自动进行。在对总线系统进行组态时,用户对DP从站与DPM1的关系作出规定,确定哪些DP从站被纳入信息交换的循环周期,哪些被排斥在外。 DMP1和DP从站之间的数据传送分三个阶段:参数设定.组态.数据交换。在参数设定阶段,每个从站将自己的实际组态数据与从DPM1接受到的组态数据进行比较。只有当实际数据与所需的组态数据相匹配时,DP从站才进入用户数据传输阶段。因此,设备类型.数据格式.长度以及输入输出数量必须与实际组态*。 中国西门子电缆总代理商中国西门子电缆总代理商西门子电缆总代理商 西门子电缆总代理商 西门子电缆代理商西门子电缆一级代理商西门子电缆代理商西门子电缆中国公司 西门子电缆中国总公司西门子电缆总公司 西门子电缆代理商西门子电缆中国有限公司 西门子中国电缆总代理商 西门子电缆中国总代理商西门子中国电缆代理商 西门子电缆中国代理商 西门子电缆代理商,西门子电缆中国代理商 西门子电缆一级代理商,西门子电缆中国一级代理商 ,西门子电缆总代理商 西门子中国电缆代理商 西门子DP电缆代理商 西门子PROFIBUS现场总线电缆代理商 德国西门子电缆代理商 西门子PLC通讯电缆代理商西门子中国电缆总代理商西门子电缆中国总代理商西门子中国电缆一级代理商 上海西门子电缆总代理商西门子电缆中国有限公司西门子中国电缆股份有限公司西门子电缆总公司西门子电缆代理商在那里。中国哪里有西门子电缆代理商西门子电缆代理商西门子DP电缆公司西门子总线电缆公司西门子电缆代理商哪里有 国内哪里有西门子总线电缆公司西门子电缆总代理商在那里 哪里有西门子电缆总代理商 江苏哪里有西门子电缆代理商 
6XV1830-0EH10 SIMATIC NET, PROFIBUS 快速标准电缆 GP, 2 芯, 屏蔽, 为快速安装而特殊设计,zui大长度: 1000m, zui小订购数量: 20m, 按米销售 由于客观原因,我的2个DP从站不能用profibus总线直接连接,而是只能2个DP从站各出一根线。 请问如果我用端子台把2根DP从站出线连接起来,这样是否会影响DP通信效果。 或者说有没有更好的办法把那2根线接连且尽量不影响DP通信稳定性。 我这2个从站都是关键性的,不受通信干扰。 答:总线电缆不从模板端子上接线而从控制柜(操作台)的端子中接线,这种接线方法是常见的。只有注意从模板到控制柜(操作台)的端子之间的连接的线缆要与外部总线线缆的型号规格*,接线方法也要*,并且不要与动力线缆同走一个线槽。这样不会影响DP通信效果。 *,价格优惠,现货销售,您的选择从这里开始!咨询订购! 西门子电缆中国总公司的西门子电缆Profibus FC快速连接标准电缆,总线电缆径向对称设计,允许采用剥线工具,可以快速、方便的装配总线连接器。标准总线电缆专门为装配设计 ● 实心裸铜线导体,2芯并合成对,芯线红绿二色。 ● 铝箔、裸金属丝编织双层屏蔽,PVC外护套,外观紫色。 ● 符合VDE 0472标准;B类试验(IEC332.1)。 ● 带米标识,分100米、200米、300米包装,500米、1000米木轮包装。 ● 工作参数:单线传输zui大规格:1000m,加中继器可延长至10000m 订货数据 订货号 Profibus总线电缆 6XV1830-0EH10 这是西门子很常见的通讯线缆。 6GK1 905-6AA00 快速剥线工具 6ES7 972-0BA52-0A0 快速连线网络接头(不带编程口) 6ES7 972-0BB52-0A0 快速连线网络接头(带编程口) 6ES7 972-0BA12-0A0 90度网络接头(不带编程口) 6ES7 972-0BB12-0A0 90度网络接头(带编程口) 6ES7 972-0BA41-0A0 35度网络接头(不带编程口) 6ES7 972-0BB41-0A0 35度网络接头(带编程口) 上海聿晶公司在经营活动中精益求精,具备如下业务优势: SIEMENS 可编程控制器 1、 SIMATIC S7 系列PLC:S7-200、S7-1200、S7-300、S7-400、ET-200 2、 逻辑控制模块 LOGO!230RC、230RCO、230RCL、24RC、24RCL等 3、 SITOP直流电源 24V DC 1.3A、2.5A、3A、5A、10A、20A、40A可并联. 4、 HMI,触摸屏TD200 TD400C K-TP OP177 TP177,MP277 MP377, SIEMENS 交、直流传动装置 1、 交流变频器 MICROMASTER系列:MM420、MM430、MM440、G110、G120. 2、 全数字直流调速装置 6RA23、6RA24、6RA28、6RA70、6SE70系列 SIEMENS 数控 伺服 SINUMERIK:801、802S 、802D、802D SL、810D、840D、611U、S120 系统及伺报电机,力矩电机,直线电机,伺服驱动等备件销售。 西门子电缆代理商前言 PROFIBUS的zui大优点在于具有稳定的标准EN50170作保证,并经实际应用验证具有普遍性。目前已广泛应用于制造业自动化、流程工业自动化和楼宇、交通电力等领域。PROFIBUS由3个兼容部分组成,即PROFIBUS-DP(Decentralized Periphery,分布I/O系统)、PROFIBUS-PA(Process Automation,现场总线信息规范)和PROFIBUS-FMS(Fieldbus Message Specification,过程自动化)。 PROFIBUS-DP是一种高速、低成本通信,专门用于设备级控制系统与分散式I/O的通信。使用PROFIBUS-DP可取代24V DC或4~20mA信号传输。PORFIBUS-PA专为过程自动化设计,可使传感器和执行机构连在一根总线上,并有本质安全规范。PROFIBUS-FMS用于车间级监控网络,是一个令牌结构的实时多主网络。
1.PROFIBUS的协议结构 PROFIBUS协议结构是根据ISO7498标准,以OSI作为参考模型的。PROFIBUS-DP定义了第1、2层和用户接口。第3到7层未加描述。用户接口规定了用户及系统以及不同设备可调用的应用功能,并详细说明了各种不同PROFIBUS-DP设备的设备行为。PROFIBUS-FMS定义了第1、2、7层,应用层包括现场总线信息规范(FMS)和低层接口(LLI)。FMS包括了应用协议并向用户提供了可广泛选用的强有力的通信服务;LLI协调不同的通信关系并提供不依赖设备的第2层访问接口。PROFIBUS-PA的数据传输采用扩展的PROFIBUS-DP协议。另外,PA还描述了现场设备行为的PA行规。根据IEC1157-2标准,PA的传输技术可确保其本质安全性,而且可通过总线给现场设备供电。使用连接器可在DP上扩展PA网络。
2.PROFIBUS的传输技术 PROFIBUS提供了三种数据传输型式:RS-485传输、IEC1157-2传输和光纤传输。
(1) RS-485传输技术 RS-485传输是PROFIBUSzui常用的一种传输技术,通常称之为H2。RS-485传输技术用于PROFIBUS-DP与PROFIBUS-FMS。 RS-485传输技术基本特征是:网络拓扑为线性总线,两端有有源的总线终端电阻;传输速率为9.6kbps~12Mbps;介质为屏蔽双绞电缆,也可取消屏蔽,取决于环境条件;不带中继时每分段可连接32个站,带中继时可多到127个站。 RS-485传输设备安装要点:全部设备均与总线连接;每个分段上zui多可接32个站(主站或从站);每段的头和尾各有一个总线终端电阻,确保操作运行不发生误差;两个总线终端电阻必须一直有电源;当分段站超过32个时,必须使用中继器用以连接各总线段,串联的中继器一般不超过4个;传输速率可选用9.6kbps~12Mbps,一旦设备投入运行,全部设备均需选用同一传输速率。电缆zui大长度取决于传输速率。 采用RS-485传输技术的PROFIBUS网络使用9针D型插头。当连接各站时,应确保数据线不要拧绞,系统在高电磁发射环境下运行应使用带屏蔽的电缆,屏蔽可提高电磁兼容性(EMC)。如用屏蔽编织线和屏蔽箔,应在两端与保护接地连接,并通过尽可能的大面积屏蔽接线来复盖,以保持良好的传导性。
(2)IEC1157-2传输技术 IEC1l57-2的传输技术用于PROFIBUS-PA,能满足化工和石油化工业的要求。它可保持其本质安全性,并通过总线对现场设备供电。IEC1157-2是一种位同步协议,可进行无电流的连续传输,通常称为H1。
(3)光纤传输技术 PROFIBUS系统在电磁干扰很大的环境下应用时,可使用光纤导体,以增加高速传输的距离。可使用两种光纤导体:一种是价格低廉的塑料纤维导体,供距离小于50m情况下使用;另一种是玻璃纤维导体,供距离小于1km情况下使用。许多厂商提供总线插头可将RS-485信号转换成光纤导体信号或将光纤导体信号转换成RS-485信号。
3. PROFIBUS总线存取控制技术 PROFIBUS-DP、FMS、PA均采用一样的总线存取控制技术,它是通过OSI参考模型第2层(数据链路层)来实现的,它包括保证数据可靠性技术及传输协议和报文处理。在PROFIBUS中,第2层称之为现场总线数据链路层(FDL,Fieldbus Data link)。介质存取控制(M A C, Medium Access Control)具体控制数据传输的程序,MAC必须确保在任何一个时刻只有一个站点发送数据。PROFIBUS协议的设计要满足介质存取控制的两个基本要求:
1)在复杂的自动化系统(主站)间的通信,必须保证在确切限定的时间间隔中,任何一个站点要有足够的时间来完成通信任务。
2)在复杂的程序控制器和简单的I/O设备(从站)间通信,应尽可能快速又简单地完成数据的实时传输。 因此PROFIBUS主站之间采用令牌传送方式,主站与从站之间采用主从方式。令牌传递程序保证每个主站在一个确切规定的时间内得到总线存取权(令牌),令牌在所有主站中循环一周的zui长时间是事先规定的。在PROFIBUS中,令牌传递仅在各主站之间进行。主站得到总线存取令牌时可依照主-从通信关系表与所有从站通信,向从站发送或读取信息,也可依照主-主通信关系表与所有主站通信。所以可能有3种系统配置:纯主-从系统、纯主-主系统和混合系统。 在总线系统初建时,主站介质存取控制MAC的任务是制定总线上的站点分配并建立逻辑环。在总线运行期间,断电或损坏的主站必须从环中排除,新上电的主站必须加入逻辑环。 第2层的另一重要工作任务是保证数据的高度完整性。PROFIBUS在第2层按照非连接的模式操作,除提供点对点逻辑数据传输外,还提供多点通信,包括广播和选择广播功能。
4.PROFIBUS-DP基本功能 PROFIBUS-DP用于现场设备级的高速数据传送,主站周期地读取从站的输入信息并周期地向从站发送输出信息。总线循环时间必须要比主站(PLC)程序循环时间短。除周期性用户数据传输外,PROFIBUS-DP还提供智能化设备所需的非周期性通信以进行组态、诊断和报警处理。
(1)PROFIBUS-DP基本特征 采用RS-485双绞线、双线电缆或光缆传输,传输速率从9.6kbps到12Mbps。各主站间令牌传递,主站与从站间为主-从传送。支持单主或多主系统,总线上zui多站点(主-从设备)数为126。采用点对点(用户数据传送)或广播(控制指令)通信。循环主-从用户数据传送和非循环主-主数据传送。控制指令允许输入和输出同步。同步模式为输出同步;锁定模式为输入同步。 DP主站和DP从站间的循环用户有数据传送。各DP从站的动态激活和可激活。DP从站组态的检查。强大的诊断功能,三级诊断信息。输人或输出的同步。通过总线给DP从站赋予地址。通过总线对DP主站(DPM1)进行配置,每DP从站的输入和输出数据zui大为246字节。 所有信息的传输按海明距离HD=4进行。DP从站带看门狗定时器(Watchdog Timer)。对DP从站的输入/输出进行存取保护。DP主站上带可变定时器的用户数据传送监视。 每个PROFIBUS-DP系统包括3种类型设备:*类DP主站(DPM1)、第二类DP主站(DPM2)和DP从站。DPM1是是中央控制器,它在预定的周期内与分散的站(如DP从站)交换信息。典型的DPM1如PLC、PC等;DPM2是编程器、组态设备或操作面板,在DP系统组态操作时使用,完成系统操作和监视目的;DP从站是进行输入和输出信息采集和发送的外围设备,是带二进制值或模拟量输入输出的I/O设备、驱动器、阀门等。 经过扩展的PROFIBUS-DP诊断能对故障进行快速定位。诊断信息在总线上传输并由主站采集。诊断信息分3级:本站诊断操作,即本站设备的一般操作状态,如温度过高、压力过低;模块诊断操作,即一个站点的某具体I/O模块故障;通道诊断操作,即一个单独输人/输出位的故障。
(2)PROFIBUS-DP允许构成单主站或多主站系统 在同一总线上zui多可连接126个站点。系统配置的描述包括:站数、站地址、输入/输出地址、输入/输出数据格式、诊断信息格式及所使用的总线参数。 PROFIBUS-DP单主站系统中,在总线系统运行阶段,只有一个活动主站。如图1所示为PROFIBUS-DP单主站系统,PLC作为主站。 
图1 PROFIBUS-DP单主站系统 PROFIBUS-DP多主站系统中总线上连有多个主站。总线上的主站与各自从站构成相互独立的子系统。如图2所示,任何一个主站均可读取DP从站的输入/输出映像,但只有一个DP主站允许对DP从站写入数据。 
图2 PROFIBUS-DP多主站系统
(3)PROFIBUS-DP系统行为 PROFIBUS-DP系统行为主要取决于DPM1的操作状态,这些状态由本地或总线的配置设备所控制,主要有运行、清除和停止3种状态。在运行状态下,DPM1处于输入和输出数据的循环传输,DPM1从DP从站读取输入信息并向DP从站写入输出信息;在清除状态下,DPM1读取 DP从站的输入信息并使输出信息保持在故障安全状态;在停止状态下,DPM1和DP从站之间没有数据传输。 DPM1设备在一个预先设定的时间间隔内,以有选择的广播方式将其本地状态周期性地发送到每一个有关的DP从站。如果在DPM1的数据传输阶段中发生错误,DPM1将所有相关的DP从站的输出数据立即转入清除状态,而DP从站将不再发送用户数据。在此之后,DPM1转入清除状态。 西门子电缆中国一级代理商公司主营:伺服数控系统,S7-200PLC S7-300PLC S7-400PLC S7-1200PLC 6ES5 ET200 人机界面,变频器,DP总线,MM420 变频器MM430 变频器MM440 6SE70交流工程调速变频器6RA70直流调速装置 SITOP电源,电线电缆,数控备件,伺服电机等工控产品. 西门子电缆中国总代理商 用于不同应用区域的不型(例如,地下电缆、拖曳电缆、危险区域(Zone 1 和 Zone 2)) 双层屏蔽,抗干扰性能好 阻燃总线连接电缆(不含卤素)。 由于电缆上印有以米表示的长度标记,因此易于确定长度 UL 认证 由于特殊的总线电缆,有很广的应用范围。 由于使用了双层屏蔽电缆和集成式接地技术,网络具有抗干扰功能。 采用 FastConnect (快速连接) 电缆,连接器连接简单又快速,从而节省了时间。 产品中不含硅硐,因此特别适用于汽车工业 (如上釉流水线)。
为了构建 PROFIBUS DP 网络,提供有不型的电缆,可满足不型应用的要求。一般地,应该使用所列出的电缆。有关网络组态的详细信息,请参见 PROFIBUS 网络手册。 UL 认证 用于网络电缆的 UL 列表(安全标准)对于美国和加拿大市场尤为必需。根据电缆敷设在建筑物中位置来决定适当的认证要求。这适用所有电缆,这些电缆从一个机器敷设到一远程控制柜,位于电缆架上并保护着建筑物。通过 UL 认证的电缆在其名称后面附加字母“GP”(通用)。 Ex认证 用于本质安全 PROFIBUS DP 应用的电缆在其名称后面附加字母“IS”(本质安全) 屏蔽的双绞电缆,圆形截面 所有 PROFIBUS 总线电缆的特点: 电缆类型 全新的快速连接(FC)总线电缆为径向对称设计,可使用剥线工具。以此,可以快速、简便地安装总线接头。 PROFIBUS FC 标准电缆GP: 标准总线电缆专门为快速安装而设计的 PROFIBUS FC 标准电缆 IS GP: 具有特殊设计的标准总线电缆,用于快速安装本质安全分布式 I/O 系统 PROFIBUS FC 快速连接高强度电缆: 专门设计用于腐蚀环境和苛刻机械负荷条件 PROFIBUS FC 食用电缆: 该种电缆使用 PE 外套材料,因此适用于食品和烟草行业。 PROFIBUS FC 接地电缆: 于地下敷设。它不同于装备有附加外套的 PROFIBUS 总线电缆 PROFIBUS FC软电缆 柔性(绞合导线)、无卤素总线电缆,带聚氨酯护套,可偶然移动 PROFIBUS FC 拖缆: 于在拖缆中强制运动控制的总线电缆,例如在连续运动的机器部件中(绞合导线) PROFIBUS FC FRNC 电缆: 双芯屏蔽,阻燃设计,无卤总线电缆,有一个共聚物外壳 FRNC(阻燃无腐蚀)
不采用快速连接技术的总线电缆(取决于结构类型) PROFIBUS 彩色电缆: 软总线电缆(成束线),用于花彩线。 用于圆电缆,用于电缆运输车模式 PROFIBUS 扭转电缆 高度灵活用总线电缆: 用于移动机器部件的拖缆(绞线) (在长 1 m电缆上能至少扭转 500 万次,± 180o) PROFIBUS 混合电缆 GP: 适合拖曳的坚固混合电缆,带有两条用于数据传输的铜导线和两条用于 ET 200pro 的电源的铜导线 SIENOPYR FR 船用电缆 无卤素、抗踩压、阻燃、经过船级社认证的光纤电缆,可安装在船甲板及船舱内。按米销售 西门子电缆详细介绍 电信号网络使用标准型圆形截面的双绞线屏蔽电缆进行数据传输。 视具体应用领域而定,有下列型式的电缆 - 配有 PE 或 PUR 护套, - 无卤素型, - 用于接地或者拖链 - 用于爆炸性危险区域的电缆。 使用 PROFIBUS FastConnect 系统可以在现场快速、简便地装配 PROFIBUS 铜线缆。 可通过总线终端或总线连接插头连接终端设备。 使用转接器可以前后连接多个总线区段。 除了 FastConnect 系统之外还有适用于电气 PROFIBUS 网络的其它组件: ■ DP/DP 耦合器 ■ 中继器 ■ 总线连接插头 除了电信号网络 (RS485) 之外还有 用于 PROFIBUS PA 的电信号网络 西门子电缆概述用于不同应用区域的不型(例如,地下电缆、拖曳电缆、危险区域(Zone 1 和 Zone 2)) 双层屏蔽,抗干扰性能好 阻燃总线连接电缆(不含卤素)。 由于电缆上印有以米表示的长度标记,因此易于确定长度 UL 认证 西门子电缆说明 由于特殊的总线电缆,有很广的应用范围。 由于使用了双层屏蔽电缆和集成式接地技术,网络具有抗干扰功能。 采用 FastConnect (快速连接) 电缆,连接器连接简单又快速,从而节省了时间。 产品中不含硅硐,因此特别适用于汽车工业 (如上釉流水线)。 西门子电缆适用于为了构建 PROFIBUS DP 网络,提供有不型的电缆,可满足不型应用的要求。一般地,应该使用所列出的电缆。有关网络组态的详细信息,请参见 PROFIBUS 网络手册。 西门子电缆UL 认证 用于网络电缆的 UL 列表(安全标准)对于美国和加拿大市场尤为必需。根据电缆敷设在建筑物中位置来决定适当的认证要求。这适用所有电缆,这些电缆从一个机器敷设到一远程控制柜,位于电缆架上并保护着建筑物。通过 UL 认证的电缆在其名称后面附加字母“GP”(通用)。 西门子电缆Ex认证 用于本质安全 PROFIBUS DP 应用的电缆在其名称后面附加字母“IS”(本质安全) 西门子电缆描述屏蔽的双绞电缆,圆形截面 所有 PROFIBUS 总线电缆的特点: 因为双屏蔽作用,这些电缆特别适合用于易受电磁干扰的工业环境中。 通过总线电缆外皮和总线端子上的接地端子,能实现系统范围内的接地方案。 印有以米表示的标记 西门子电缆类型 全新的快速连接(FC)总线电缆为径向对称设计,可使用剥线工具。以此,可以快速、简便地安装总线接头。 PROFIBUS FC 标准电缆GP: 标准总线电缆专门为快速安装而设计的 PROFIBUS FC 标准电缆 IS GP: 具有特殊设计的标准总线电缆,用于快速安装本质安全分布式 I/O 系统 PROFIBUS FC 快速连接高强度电缆: 专门设计用于腐蚀环境和苛刻机械负荷条件 PROFIBUS FC 食用电缆: 该种电缆使用 PE 外套材料,因此适用于食品和烟草行业。 PROFIBUS FC 接地电缆: 于地下敷设。它不同于装备有附加外套的 PROFIBUS 总线电缆 PROFIBUS FC软电缆 柔性(绞合导线)、无卤素总线电缆,带聚氨酯护套,可偶然移动 PROFIBUS FC 拖缆: 于在拖缆中强制运动控制的总线电缆,例如在连续运动的机器部件中(绞合导线) 不采用快速连接技术的总线电缆(取决于结构类型) PROFIBUS 彩色电缆: 软总线电缆(成束线),用于花彩线。 用于圆电缆,用于电缆运输车模式 PROFIBUS 扭转电缆 高度灵活用总线电缆: 用于移动机器部件的拖缆(绞线) (在长 1 m电缆上能至少扭转 500 万次,± 180o) PROFIBUS 混合电缆 GP: 适合拖曳的坚固混合电缆,带有两条用于数据传输的铜导线和两条用于 ET 200pro 的电源的铜导线 SIENOPYR FR 船用电缆 无卤素、抗踩压、阻燃、经过船级社认证的光纤电缆,可安装在船甲板及船舱内。按米销售 西门子电缆相关信息如下:西门子电缆相关图片 
西门子DP总线电缆:6XV1830-3EH10 (软芯线) SIMATIC NET,PROFIBUS FC 拖缆,PROFIBUS 拖缆,zui大加速度4m/s2,至少3万弯曲半径,约120MM.双芯屏蔽电缆,按米销售,zui大长度1000M zui小订购20M 西门子DP总线电缆:6XV1830-0EH10 (客户自定长度) 自定总线长度,按米计算,不带接头!!! 西门子DP总线电缆:6XV1830-1CH15 (1.5M 带接头) SIMATIC NET 830-1T PROFIBUSL连接电缆:用于连接数据端口,预装配接头,在电缆二端各装一个9针接头 西门子DP总线电缆:6XV1830-1CH30 (3M 带接头) SIMATIC NET 830-1T PROFIBUSL连接电缆:用于连接数据端口,预装配接头,在电缆二端各装一个9针接头 西门子DP总线电缆:6XV1830-2AH30 (3M 带接头-带一个编程器) SIMATIC NET,PROFIBUS 830-2连接电缆,预装配接头型,用于连接数据端口,预装配接头,在电缆二端各装一个9针接头(一端带编程口) 西门子DP总线电缆:6XV1830-2AH50 (5M 带接头-带一个编程器) SIMATIC NET,PROFIBUS 830-2连接电缆,预装配接头型,用于连接数据端口,预装配接头,在电缆二端各装一个9针接头(一端带编程口) 西门子DP总线电缆:6XV1830-2AN10 (10M 带接头-带一个编程器) SIMATIC NET,PROFIBUS 830-2连接电缆,预装配接头型,用于连接数据端口,预装配接头,在电缆二端各装一个9针接头(一端带编程口) PROFIBUS FC FRNC 电缆:双芯屏蔽,阻燃设计,无卤总线电缆,有一个共聚物外壳 FRNC(阻燃无腐蚀) 订货号 注释 PROFIBUS网络部件: 6AV6643-0CD01-1AX1 网卡及电缆 6ES7 972-0CB20-0A0 USB接口编程适配器(USB接口编程电缆) 6ES7 972-0CB35-0A0 TS适配器II 用于调制解调器远程服务 6ES7 972-0CC35-0A0 TS适配器II 用于ISDN 远程服务 6GK1 561-1AA01 CP5611网卡(PCI总线软卡,支持MPI,PPI,PROFIBUS-DP) 6GK1 551-2AA00 CP5512网卡(PCMCIA总线软卡,支持MPI,PPI,PROFIBUS-DP,笔记本电脑用,32BIT) 6GK1 561-3AA01 CP5613网卡(PCI总线硬卡,支持PROFIBUS-DP主站) 6GK1 561-3FA00 CP5613光纤网卡(PCI总线硬卡,支持PROFIBUS-DP主站 6GK1 561-4AA01 CP5614网卡(PCI总线硬卡,支持PROFIBUS-DP主站/从站) 6GK1 561-4FA00 CP5614光纤网卡(PCI总线硬卡,支持PROFIBUS-DP主站/从站) 6GK1562-1AA00 CP5621通讯卡 货期8周 6GK1571-1AA00 CP5711卡 USB接口 和9针插口 6FX800开头 是动力电缆跟信号电缆 6XV1 840-2AH10 4芯电缆 网线 6FC5210-0DF22-2AA0 PCU50 6XV1 830-0PBH30 6XV1 830-0EH10 PROFIBUS通讯电缆 6XV1 830 3EH10 西门子拖缆 6XV1 830-0AH10 DP电缆 6XV1 820-5AH10 光纤电缆(米) 6XV1 820-5BH50 光纤电缆 含BFOC (5米) 6XV1 820-5BT10 光纤电缆 含BFOC (100米) 6GK1 901-0DA20-0AA0 BFOC接头(每包20只) 6ES7 901-0BF00-0AA0 5米MPI电缆 9针插头 PLC通讯电缆 6ES7 901-1BF00-0A0 RS232电缆 链接模板 6GK1 415-2AA01 DP-AS-i 网关 IP20 6GK1 415-0AA01 DP-EIB 网关 6ES7 158-0AD01-0A0 DP/DP 耦合器 6ES7 157-0AC83-0A0 DP/PA 耦合器 ,非本安区 6ES7 157-0AD82-0A0 DP/PA 耦合器 ,本安区 6XV1 830-5EH10 PROFIBUS FC 过程电缆( 易爆区 ) 6XV1 830-5FH10 PROFIBUS FC 过程电缆( 非易爆区 ) 6ES7 195-7HF80-0A0 DP/PA耦合器有源总线单元 6GK1 905-0AA00 SpliTConnect分接头(10件) 6GK1 905-0AD00 SpliTConnect终端(Ex)(5件) 6GK1 905-0AB10 SpliTConnect M12输出端(5件) 6GK1 905-0AC00 SpliTConnect 耦合器(10件)
 总线连接器 5.8以上 6GK1 905-6AA00 快速剥线工具 6ES7 972-0BA50-0A0 快速连线网络接头(不带编程口)升级:6ES7972-0BA52-0A0 6ES7 972-0BB50-0A0 快速连线网络接头(带编程口)升级:6ES7972-0BB52-0A0 6ES7 972-0BA12-0A0 90度网络接头(不带编程口) 6ES7 972-0BB12-0A0 90度网络接头(带编程口) 6ES7 972-0BA41-0A0 35度网络接头(不带编程口)升级为:6ES7 972-0BA42-0A0 6ES7 972-0BB41-0A0 35度网络接头(带编程口)升级为:6ES7 972-0BB42-0A0 6GK1 500-0EA02 无角度网络接头(不带编程口) 6GK1 500-0FC00 无角度快速连线网络接头(不带编程口) 网络部件 6ES7 972-0AA01-0A0 12M PROFIBUS 中继器 IP20 6ES7 972-0AB01-0A0 12M PROFIBUS 诊断中继器 6ES7 972-0DA00-0AA0 有源终端元件 6ES7 972-4AA02-0A0 电源导轨辅助装置 6GK1 500-3AA00 光纤总线端子OBT 6GK1 503-0AA00 红外线链接模块 ILM 6GK1 503-3CA00 PROFIBUS OLM/P12 (1个RS485接口,两个BFOC) 6GK1 503-2CB00 PROFIBUS OLM/G11 (1个RS485接口,两个BFOC) 6GK1 503-3CB00 PROFIBUS OLM/G12 (1个RS485接口,四个BFOC) 6GK1 503-3CC00 PROFIBUS OLM/G12-1300 (1个RS486接口,四个BFOC) 6ES7 181-0AA01-0AA0 BT200 硬件测试装置 6ES7 193-8MA00-0AA0 BT200 记录软件套装 Win95/98/NT 6ES7 193-8LA00-0AA0 充电器 BT200 230V 6ES7 193-8LB00-0AA0 充电器 BT200 110V 软件 6GK1 704-5CW64-3AA0 SOFTNET S7 /2005 6GK1 704-5DW64-3AA0 SOFTNET DP /2005 6GK1 704-5SW64-3AA0 SOFTNET DP Slave /2005 6GK1 713-5DB64-3AA0 DP-5613 /2005 网卡驱动程序 6GK1 713-5FB64-3AA0 FMS-5613 /2005 网卡驱动程序 6GK1 713-5CB64-3AA0 S7-5613 /2005 网卡驱动程序 工业以太网 网卡及电缆: 6GK19011BB202AA0 6GK1 161-3AA01 CP1613网卡(以太网10M/100M自适应,PCI总线硬卡) 6GK1 161-2AA00 CP1612网卡(以太网10M/100M自适应,PCI总线) 6GK1 161-6AA00 CP1616网卡(32位,33/66M,4个接口,PCI总线) 6GK1 151-2AA00 CP1512网卡(10M/100M以太网,PCMCIA笔记本用) 6GK1 151-5AA00 CP1515网卡(11M无线以太网,PCMCIA笔记本用) 6GK1 611-0TA01-1DV0 MOBIC T8 V1.2 6XV1 850-0AH10 ITP标准工业以太网通讯电缆 (米) 6XV1 850-0BT10 ITP标准工业以太网电缆 (100米) 9/15 6XV1 850-0BN15 ITP标准工业以太网电缆 (15米) 9/15 6XV1 870-3QN10 TP转接软线RJ45/RJ45,10米 6XV1 850-0BH20 ITP标准工业以太网电缆 (2米) 9/15 6XV1 840-2AH10 FC标准工业以太网通讯电缆 (米) 6XV1 850-2LN10 TP转接软线15/RJ45,10米 6XV1 850-2GN10 TP转接软线RJ45/RJ45,10米 6XV1 850-2JN10 TP转接软线9/RJ45,10米 6XV1 850-2HN10 TP XP 转接软线RJ45/RJ45,10米 6GK1 901-1FC00-0AA0 FC引出插座RJ45 网络部件 OSM/ESM 6GK1 105-2AA10 工业以太网OSM ITP62 (六个ITP口) 6GK1 105-2AB10 工业以太网OSM TP62 (六个RJ45口) 6GK1 105-2AE00 工业以太网OSM TP22 (二个RJ45口) 6GK1 105-4AA00 工业以太网OSM BC08 (八个BFOC口) 6GK1 105-3AA10 工业以太网ESM (八个ITP口) 6GK1 105-3AB10 工业以太网ESM (八个RJ45口) 6GK1 105-3AC00 工业以太网ESM (四个RJ45口) OMC/ELS 6GK1 100-2AB00 工业以太网OMC TP11 (多模光纤) 6GK1 100-2AC00 工业以太网OMC TP11-LD (单模光纤) 6GK1 102-6AA00 工业以太网ELS TP40 (二个RJ45口) 6GK1 102-6AB00 工业以太网ELS TP40M (二个RJ45口) 6GK1 102-7AA00 工业以太网ELS TP80 (八个RJ45口) SCALANCE X005入门级交换机 6GK5 005-0BA00-1AA3 X005(五个RJ45口) 6GK5 005-0BA00-1CA3 X005(五个RJ45口),工作温度-40至70摄氏度 SCALANCE X100非网管型交换机 6GK5 104-2BB00-2AA3 X104-2(四个RJ45口,两个BFOC) 6GK5 106-1BB00-2AA3 X106-1(六个RJ45口,一个BFOC) 6GK5 108-0BA00-2AA3 X108(八个RJ45口)(星型连接) 6GK5 112-2BB00-2AA3 X112-2(12个RJ45口,2个BFOC) 6GK5 116-0BA00-2AA3 X116(16个RJ45口)(星型连接) 6GK5 124-0BA00-2AA3 X124(24个RJ45口)(星型连接) SCALANCE X200网管型交换机 6GK5 204-2BB00-2AA3 X204-2(四个RJ45口,两个BFOC,PROFINET) 6GK5 206-1BB10-2AA3 X206-1(六个RJ45口,一个BFOC,PROFINET) 6GK5 208-0BA10-2AA3 X208(八个RJ45口,PROFINET) 6GK5 208-0HA00-2AA6 X208PRO (八个RJ45口,防护等级:IP65) 6GK5 216-0BA00-2AA3 X216(16个RJ45口,PROFINET) 6GK5 224-0BA00-2AA3 X224(24个RJ45口,PROFINET) 6GK5 204-0BA00-2BA3 X204IRT (四个RJ45口) 6GK5 202-2BB00-2BA3 X202-2IRT (二个RJ45口,两个BFOC) SCALANCE X300增强型可网管交换机 6GK5 308-2FL00-2AA3 X308-2 (1个10/100/1000M RJ45口,7个10/100M RJ45口,两个1000M SC 接口) 6GK5 310-0FA00-2AA3 X308-2 (3个10/100/1000M RJ45口,7个10/100M RJ45口) SCALANCE X400千兆模块化交换机 6GK5 414-3FC00-2AA2 X414-3E 交换机底板,2个1000M RJ45口,12个100M RJ45口,可搭配介质模块和扩展模块 6GK5 408-2FD00-2AA2 X408-2 交换机底板,4个1000M RJ45口,4个100M RJ45口,可搭配介质模块 6GK5 491-2AB00-8AA2 介质模块,两个百兆多模光纤端口-BFOC接口 6GK5 491-2AC00-8AA2 介质模块,两个百兆单模光纤端口-BFOC接口 6GK5 492-2AL00-8AA2 介质模块,两个千兆多模光纤端口-SC接口 6GK5 492-2AM00-8AA2 介质模块,两个千兆单模光纤端口-SC接口 6GK5 495-8BA00-8AA2 扩展模块,八个百兆RJ45接口 6GK5 496-4MA00-8AA2 带有4个可插入介质模块槽位的扩展模块 软件 6GK1 716-1CB64-3AA0 S7-CP1613/Windows NT 4.0,2000网卡驱动程序 6GK1 716-1TB64-3AA0 TF-CP1613/Windows NT 4.0,2000网卡驱动程序 6GK1 716-1PB62-3AA0 PG-CP1613/Windows NT 4.0,2000网卡驱动程序 6GK1 716-0HB64-3AA0 S7-REDCONNECT/Windows NT 4.0,2000网卡冗余软件 6GK1 704-1CW64-3AA0 S7-SOFTNET/Windows 2006 网卡驱动程序 6GK1 704-1PW64-3AA0 PG-SOFTNET/Windows 2006 网卡驱动程序 6GK1 970-1BA10-0AA1 西门子工业以态网手册 6GK1 970-5CA20-0AA1 西门子PROFIBUS网络手册 6GK1 975-1AA00-3AA0 西门子网络电器手册(通讯,产品等) 6GK1 500-0AA10 PROFIBUS总线端子 9.6-12000 K BIT/S,带1.5M连接电缆 6GK1 500-0AB00 PROFIBUS总线端子 9.6-1500 K BIT/S,带3.0M连接电缆 6GK1 500-0DA00 PROFIBUS总线端子 有PG接口,带1.5M连接电缆 6GK1 901-0FB00-0AA0 6ES7901-4BD00-0A0 3米连接电缆 6XV1831-2L 紫色拖缆 可弯曲3百万次 6XV1830-5GH10 6GK1 900-0HL00-0AA0 BFOC接头连接工具 6SE7090-0X84-0FF5 板子 6SE7090-0X84-0AB0 6SE7038-6GL84-1BG2 6SE7031-2HF84-1BG0 6SE7041-8EK85-1HA0 6SE7031-7HH84-1HJ0 6SE7090-0X84-0FJ0 6SE7090-0X84-1CE0 6ES7090-XX84-0AB0 6SE026-0HF60-Z G43+G91 6ES7031-7HG84-1JA1 6SE7038-6GL84-1JB0 6SE7038-6GL84-1JB0 6SX7010-0FF05 6GK1901-1BB10-2AAO 网络接头 3VU13401MJ00 2-4周 3TF43221XB4 2-4周 3TH42440M0 2-4周 买了总线 不要忘了购买总线连接器哦 共四款总线连接器 1、垂直出线 无编程口 2、垂直出线 带编程口 3、35度出线 无编程口 4、35度出线 带编程口 为了构建 PROFIBUS DP 网络,提供有不型的电缆,可满足不型应用的要求。一般地,应该使用所列出的电缆。有关网络组态的详细信息,请参见 PROFIBUS 网络手册。 UL 认证 用于网络电缆的 UL 列表(安全标准)对于美国和加拿大市场尤为必需。根据电缆敷设在建筑物中位置来决定适当的认证要求。这适用所有电缆,这些电缆从一个机器敷设到一远程控制柜,位于电缆架上并保护着建筑物。通过 UL 认证的电缆在其名称后面附加字母“GP”(通用)。 Ex认证 用于本质安全 PROFIBUS DP 应用的电缆在其名称后面附加字母“IS”(本质安全) 屏蔽的双绞电缆,圆形截面 所有 PROFIBUS 总线电缆的特点: 因为双屏蔽作用,这些电缆特别适合用于易受电磁干扰的工业环境中。 通过总线电缆外皮和总线端子上的接地端子,能实现系统范围内的接地方案。 印有以米表示的标记 电缆类型 全新的快速连接(FC)总线电缆为径向对称设计,可使用剥线工具。以此,可以快速、简便地安装总线接头。 PROFIBUS FC 标准电缆GP: 标准总线电缆专门为快速安装而设计的 PROFIBUS FC 标准电缆 IS GP: 具有特殊设计的标准总线电缆,用于快速安装本质安全分布式 I/O 系统 PROFIBUS FC 快速连接高强度电缆: 专门设计用于腐蚀环境和苛刻机械负荷条件 PROFIBUS FC 食用电缆: 该种电缆使用 PE 外套材料,因此适用于食品和烟草行业。 PROFIBUS FC 接地电缆: 于地下敷设。它不同于装备有附加外套的 PROFIBUS 总线电缆 PROFIBUS FC软电缆 柔性(绞合导线)、无卤素总线电缆,带聚氨酯护套,可偶然移动 PROFIBUS FC 拖缆: 于在拖缆中强制运动控制的总线电缆,例如在连续运动的机器部件中(绞合导线) PROFIBUS FC FRNC 电缆: 双芯屏蔽,阻燃设计,无卤总线电缆,有一个共聚物外壳 FRNC(阻燃无腐蚀) 
不采用快速连接技术的总线电缆(取决于结构类型) PROFIBUS 彩色电缆: 软总线电缆(成束线),用于花彩线。 用于圆电缆,用于电缆运输车模式 PROFIBUS 扭转电缆 高度灵活用总线电缆: 用于移动机器部件的拖缆(绞线) (在长 1 m电缆上能至少扭转 500 万次,± 180?0?2) PROFIBUS 混合电缆 GP: 适合拖曳的坚固混合电缆,带有两条用于数据传输的铜导线和两条用于 ET 200pro 的电源的铜导线 SIENOPYR FR 船用电缆 无卤素、抗踩压、阻燃、经过船级社认证的光纤电缆,可安装在船甲板及船舱内。按米销售 
由多根互相绝缘的导线或导体构成缆芯,外部具有密封护套的通信线路。有的在护套外面还装有外护层。有架空、直埋、管道和水底等多种敷设方式。按结构分为对称、同轴和综合电缆;按功能分为野战和永备电缆(地下、海底电缆)。通信电缆传输频带较宽,通信容量较大,受外界干扰小,但不易检修。可传输、电报、数据和图像等。西门子PROFIBUSDP通讯电缆介绍: 西门子PROFIBUSDP通讯电缆用途: 主要用于传输音频、150kHZ及以下的模拟信号和2048kbit/s及以下的数字信号。在一定条件下,也可用于传输2048kbit/s以上的数字信号。适用于市内、近郊及局部地区架空或管道敷设线路中,也可直埋。产品名称:通讯电缆 型 号:HYA、HYAC、HYAT、HYA53、HYAT53、HYV、HYA23、HYAT23、HYA22、HYAT22 西门子PROFIBUSDP通讯电缆规格: 一:电力电缆、控制电缆、通讯电缆应分沟分层敷设,电缆沟按标准设置防火墙并加标志,电缆外层应加防火堵燃材料。严禁动力电缆和通讯电缆混放。 二:所有穿越墙壁、楼板和电缆沟道而进入控制室、电缆夹层、控制柜及仪表盘等处的电缆孔洞;电缆廊道的端部;电缆竖井的底部入口处及上端穿越楼板处;均应进行封闭。 三:开敞的电缆沟应用完整、坚固的盖板盖好。电缆层、沟内应保持清洁,不准堆放杂物和垃圾,附近有明火作业时,应采取措施防止火种进入电缆层、沟内。 四:敷设电缆应避免接近热源,避免和蒸汽管道平行或交*,热管道的隧道或沟内,不能敷设电缆,如需敷设,应采取隔热措施。 五:在电缆沟根据电缆的环境特点和重要性程度,给合运行可靠、维护方便和经济合理的原则,在可能的情况下,选用具有难燃性的电缆。 六:严格按照有关规程,定期对运行的电缆进行检查、试验和检修,层沟内的照明及消防设施应经常保持良好状态。 七:在电缆沟内或电缆井内,使用喷灯注意事项: 1、不熟悉喷灯使用安全注意事项的人员不准擅自使用喷灯。 2、喷灯在使用前必须检查油筒是否漏油,喷火咀有无堵塞,丝扣是否漏气,油量是否过 多(不应超过油筒容积3/4),加油的螺丝是否拧紧,否则不准点火。 3、喷灯在使用中应遵守下列规定: (1)、点火时不准把喷咀对着人或易燃品。 (2)、油筒内压力不可过高。使用煤油或酒精的喷灯禁止注入汽油。 (3)、尽可能在空气流通的地方工作。在易燃品和易爆品的附近及靠近变压器,油开关的地方不准使用喷灯或点明火。 (4)不准把喷灯放在温度高的物体上。 (5)喷灯加油、放油以及拆卸喷火嘴或其他零件等工作,必须待喷火嘴冷却泄压后再进行。 (6)喷灯用完后、应放尽压力,待冷却后方可放入工具箱内。 (7)使用喷灯时,火焰和导电部分距离不应小于,电压在10千伏及以下:1.5米,10千伏以上:3米 一、产品报价 我们在收到客户给出型号、参数后,会在短时间内给您的型号、参数,进行报价,并配合客户工程师确认参数无误:是否可以安装,兼容等项目,确保*。 二、结算付款 请按照我司提供的付款方式支付费用,并尽可能通知我们,以便我们及时将货品寄送给您。 三、产品运输 默认为快递方式运输(顺丰),在发货后会委派专人协助跟踪,将货运单号给客户,以便客户及时查收,(说明:打包时会用气泡垫或者海绵之类的东西,把货物包裹好,以防损坏。) 四、保修服务 我们会根据西门子原厂保修标准执行,对所售的货品保修一年,以及在货品上机一周后,进行回访,及时跟踪设备运行状态,以便我们更好的为您提供优质的服务。 我公司产品远销地区如下: 1.华北地区:北京、天津、河北、内蒙古(2个市,2个省)。 2.东北地区:辽宁、吉林、黑龙江、大连,齐齐哈尔(3个省、2市)。 3.华东地区:上海、江苏、浙江、安徽、福建、江西、山东、(7个省)。 4.华中地区:河南、湖北、湖南、广东、广西、海南、深圳(7个省、市)。 5.西南地区:重庆、四川、贵州、云南、西藏(5个省、市)。 6.西北地区:陕西、甘肃、青海、宁夏、新疆、山西、(6个省,自治区) PROFIBUSDP通讯电缆介绍:西门子PROFIBUSDP通讯电缆用途: 主要用于传输音频、150kHZ及以下的模拟信号和2048kbit/s及以下的数字信号。在一定条件下,也可用于传输2048kbit/s以上的数字信号。适用于市内、近郊及局部地区架空或管道敷设线路中,也可直埋。产品名称:通讯电缆 型 号:HYA、HYAC、HYAT、HYA53、HYAT53、HYV、HYA23、HYAT23、HYA22、HYAT22 西门子PROFIBUSDP通讯电缆规格: 一:电力电缆、控制电缆、通讯电缆应分沟分层敷设,电缆沟按标准设置防火墙并加标志,电缆外层应加防火堵燃材料。严禁动力电缆和通讯电缆混放。 二:所有穿越墙壁、楼板和电缆沟道而进入控制室、电缆夹层、控制柜及仪表盘等处的电缆孔洞;电缆廊道的端部;电缆竖井的底部入口处及上端穿越楼板处;均应进行封闭。 三:开敞的电缆沟应用完整、坚固的盖板盖好。电缆层、沟内应保持清洁,不准堆放杂物和垃圾,附近有明火作业时,应采取措施防止火种进入电缆层、沟内。 四:敷设电缆应避免接近热源,避免和蒸汽管道平行或交*,热管道的隧道或沟内,不能敷设电缆,如需敷设,应采取隔热措施。 五:在电缆沟根据电缆的环境特点和重要性程度,给合运行可靠、维护方便和经济合理的原则,在可能的情况下,选用具有难燃性的电缆。 六:严格按照有关规程,定期对运行的电缆进行检查、试验和检修,层沟内的照明及消防设施应经常保持良好状态。 七:在电缆沟内或电缆井内,使用喷灯注意事项: 1、不熟悉喷灯使用安全注意事项的人员不准擅自使用喷灯。 2、喷灯在使用前必须检查油筒是否漏油,喷火咀有无堵塞,丝扣是否漏气,油量是否过 多(不应超过油筒容积3/4),加油的螺丝是否拧紧,否则不准点火。 3、喷灯在使用中应遵守下列规定: (1)、点火时不准把喷咀对着人或易燃品。 (2)、油筒内压力不可过高。使用煤油或酒精的喷灯禁止注入汽油。 (3)、尽可能在空气流通的地方工作。在易燃品和易爆品的附近及靠近变压器,油开关的地方不准使用喷灯或点明火。 (4)不准把喷灯放在温度高的物体上。 (5)喷灯加油、放油以及拆卸喷火嘴或其他零件等工作,必须待喷火嘴冷却泄压后再进行。 (6)喷灯用完后、应放尽压力,待冷却后方可放入工具箱内。 (7)使用喷灯时,火焰和导电部分距离不应小于,电压在10千伏及以下:1.5米,10千伏以上:3米 我公司产品远销全国各地: 北京市 上海市 天津市 重庆市 浙江省供货地区: 杭州市 宁波市 温州市 嘉兴市 湖州市 绍兴市 金华市 衢州市 舟山市 台州市 丽水市 江苏省供货地区: 南京市 镇江市 常州市 无锡市 苏州市 连云港市 盐城市 南通市 徐州市 宿迁市 扬州市 泰州市 福建省供货地区: 福州市 厦门市 莆田市 三明市 泉州市 漳州市 南平市 龙岩市 宁德市 广东省供货地区: 佛山 东莞 中山 珠海 江门 肇庆 惠州 汕头 潮州 揭阳 汕尾 湛江 茂名 阳江 韶关 清远 云浮 梅州 河源 广州 深圳 山东省供货地区: 济南市 青岛市 淄博市 枣庄市 东营市 烟台市 潍坊市 济宁市 泰安市 威海市 日照市 滨州市 德州 聊城市 临沂市 菏泽市 莱芜市 辽宁省供货地区: 沈阳市 大连市 鞍山市 抚顺市 本溪市 丹东市 锦州市 营口市 阜新市 辽阳市 盘锦市 铁岭市 朝阳市 葫芦岛市 山西省供货地区: 太原市 大同市 朔州市 忻州市 阳泉市 晋中市 吕梁市 长治市 临汾市 晋城市 运城市 吉林省供货地区: 长春市 吉林市 四平市 松原市 白山市 通化市 辽源市 白城市 延边州自治州 黑龙江省供货地区: 哈尔滨市 齐齐哈尔市 大庆市 牡丹江市 佳木斯市 鸡西市 鹤岗市 双鸭山市 伊春市 黑河市 七台河市 绥化市 河北省供货地区: 石家庄市 唐山市 邯郸市 秦皇岛市 保定市 张家口市 承德市 廊坊市 沧州市 衡水市 邢台市 河南省供货地区: 郑州市 新乡市 洛阳市 安阳市 焦作市 许昌市 平顶山市 漯河市 开封市 濮阳市 鹤壁市 南阳市 三门峡市 驻马店市 商丘市 信阳市 周口市 湖南省供货地区: 长沙市 株洲市 湘潭市 衡阳市 邵阳市 岳阳市 常德市 张家界市 益阳市 郴州市 永州市 怀化市 娄底市 湘西土家族苗族自治州 湖北省供货地区: 武汉市 十堰市 襄樊市 随州市 荆门市 孝感市 宜昌市 黄冈市 鄂州市 荆州市 黄石市 咸宁市 江西省供货地区: 南昌市 九江市 吉安市 赣州市 萍乡市 新余市 宜春市 景德镇市 上饶市 鹰潭市 抚州市 陕西省供货地区: 西安市 咸阳市 渭南市 延安市 宝鸡市 榆林市 铜川市 汉中市 安康市 商洛市 甘肃省供货地区: 兰州市 酒泉市 嘉峪关市 金昌市 天水市 武威市 张掖市 白银市 平凉市 庆阳市 定西市 陇南市 临夏回族自治州 甘南藏族自治州 青海省供货地区: 西宁市 海西蒙古族藏族自治州 海南藏族自治州 海北藏族自治州 黄南藏族自治州 玉树藏族自治州 内蒙古省供货地区: 呼和浩特市 包头市 乌海市 赤峰市 通辽市 鄂尔多斯市 呼伦贝尔市 巴彦淖尔市 锡林郭勒盟 新疆自治区供货地区: 乌鲁木齐市 石河子市 克拉玛依市 和田市 阿图仕市 阿克苏市 喀什市 库尔勒市 吐鲁番市 西藏自治区供货地区: 拉萨 林芝 昌都 日喀则 云南省供货地区: 昆明市 曲靖市 玉溪市 丽江市 普洱市 保山市 昭通市 临沧市 贵州省供货地区: 贵阳市 遵义市 安顺市 凯里市 铜仁市 毕节市 都匀市 六盘水市 兴义市 四川省供货地区: 成都市 自贡市 攀枝花市 泸州市 德阳市 绵阳市 广元市 遂宁市 内江市 乐山市 南充市 宜宾市 广安市 达州市 巴中市 雅安市 眉山市 资阳市
|