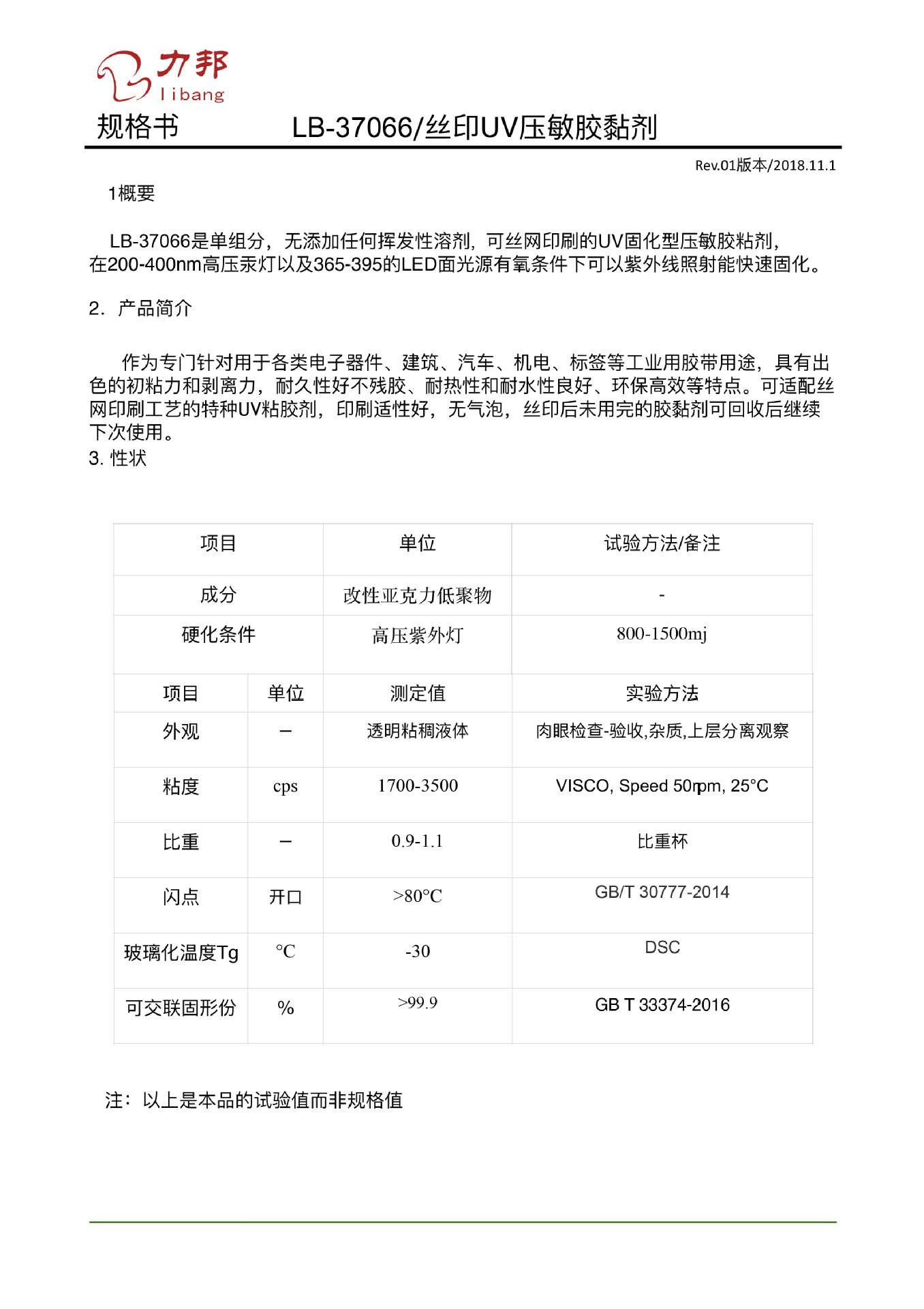
商品属性
是否进口否
品牌力邦
货号LB-37066
包装规格200g、1KG、5KG
粘合材料类型20027222961
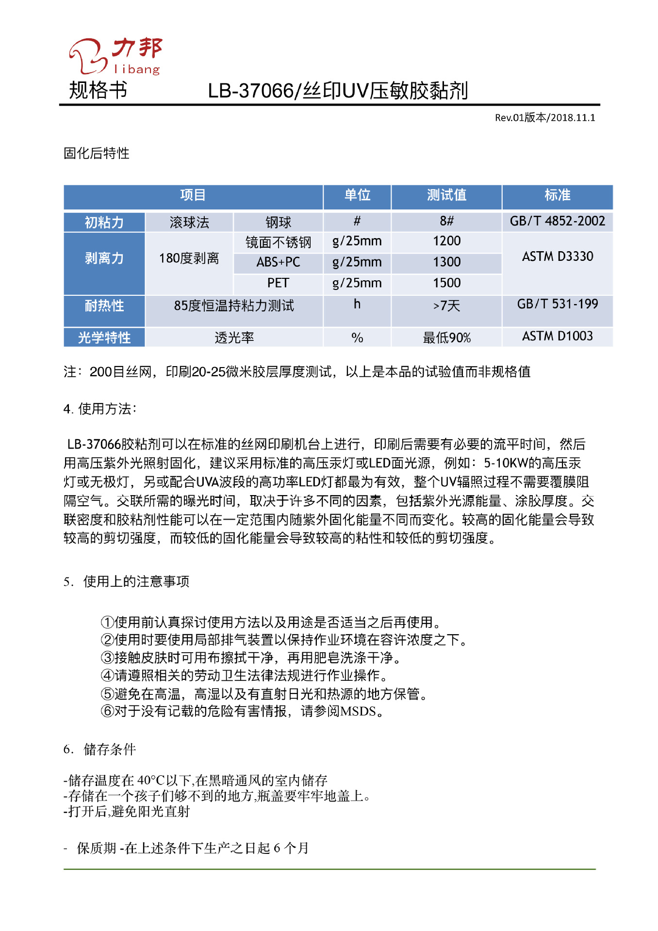
有效物质≥100
剪切强度9+2
规格尺寸25
保质期6
执行标准国标
工作温度常温
粘度2500+50
固化方式可以有氧固化
产地广东深圳
有效期6个月
功能粘接
用途范围适用于丝网印刷
特色服务免费寄样
系列UV胶
开放时间24小时
产品货号016
订货号LB-37066
型号200g,1KG
产品名称UV压敏胶
环保等级优级品
| 热销单品区每款产品都是精选 |
|
|
| |||||||||||||||||||||||||||||||
|
|
| |||||||||||||||||||||||||||||||






























官方公众号
官方小程序