2022年11月9日,中国建筑节能协会公示2022年第三批近零能耗建筑测评项目。测评阶段分设计和施工,其中超低能耗建筑项目39个,近零能耗建筑25个,零能耗建筑6个,产能建筑2个。以下为文件及《2022年第三批近零能耗建筑测评项目结果表》。

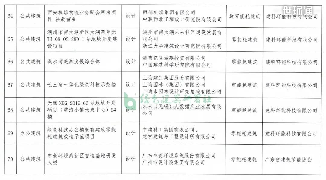
2022年第三批近零能耗建筑测评项目结果表 【点击图片 放大阅读】 2022年3月1日,住建部印发《“十四五”建筑节能与绿色建筑发展规划》,规划具体目标:要求到2025年,完成既有建筑节能改造面积3.5亿平方米以上,建设超低能耗、近零能耗建筑0.5亿平方米以上。“十四五”期间,被动式超低能耗建筑将会是行业重头戏,PHI被动房建造师将是超低能耗建筑行业最急需的专业一线技术人才。













