昆山鑫蓝环保-树脂吸附脱附+冷凝回收是将吸附法和冷凝法相结合的一种VOCs有机废气处理工艺,此工艺充分发挥了两者的优点,具有净化率高、处理指标稳定、树脂损耗少、使用寿命长、高效能低损耗的特点,处理成本低于活性炭吸附工艺。

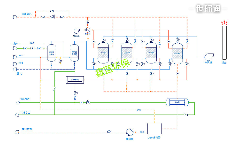
一、树脂吸附脱附+冷凝回收原理
树脂吸附脱附+冷凝回收是利用颗粒状或者纤维状的树脂来充分吸附废气中有机成分的分子,当吸附到一定的饱和度时停止吸附,开始利用饱和低压水蒸气去加热吸附饱和的树脂,将被吸附的有机成分激活气化,从树脂中脱附出来,恢复活性的树脂即可重新吸附有机废气的气体分子。同时对脱附出来的有机成分的气体进行冷凝,使其液化与水自动分层后回收。
二、树脂吸附脱附+冷凝回收工艺流程
预处理吸附:废气经风机加压进入树脂吸附罐,有机组分在穿透树脂层时被吸附,吸附净化后的气体达标排放。
脱附再生:采用水蒸气将树脂脱附再生,脱附蒸汽由顶部进入,加热树脂床层,脱附有机物,脱附树脂湿度和温度较高,需要向吸附器内吹扫空气,对树脂吸附床降温降湿。
冷凝回收:脱附产生的混合蒸汽经冷凝器回收液态混合液,混合液可以通过重力分层、蒸馏、精馏等方式回收有机物。
三、树脂吸附脱附+冷凝回收特点
1.工艺科学,使用寿命长,净化效率达99%;
2.性能稳定,能耗低,占地小,维护简便;
3.可间歇运行,亦可连续运行;
四、树脂吸附脱附+冷凝回收适用范围
化工、石油、制药、涂装、印刷等行业中低浓度有机废气,废气中有机成分单一且有回收价值的有机溶剂回收
鑫蓝环保科技(昆山)有限公司,专注于大型工厂废气处理、粉尘处理,公司主营产品有:RTO蓄热焚烧、催化燃烧设备、活性炭吸附箱、防爆除尘器、布袋除尘器、滤筒除尘器、酸碱洗涤塔、静电除油设备等,公司获得多项实用新型证书。粉尘处理公司生产设备和实施项目具有:节能环保、运行稳定、使用时间长、排放达标、项目投入少、处理效果好、设备噪声低、处理量大、耐摩擦、维修便捷等特点。
如有树脂吸附脱附+冷凝回收方面的问题需要解决,欢迎与我们公司取得联系。解决1500+企业粉尘问题,一厂一方案过环评!







官方公众号
官方小程序